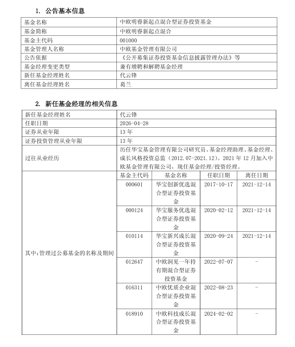
4月29日,中欧基金发布公告称,中欧明睿新起点的基金经理由葛兰变更为代云锋。
除了中欧明睿新起点,葛兰旗下还有两只医药主题基金。截至今年一季度末,葛兰在管公募基金规模为332.89亿元。
记者从业内了解到,卸任中欧明睿新起点后,葛兰将继续管理两只医药基金,深耕医药领域。
葛兰在最新季报中表示:“整体而言,医药行业持续进行从‘价格竞争’向‘质量+创新’的转型,企业凭借核心产品竞争力和高效经营管理能力在调整周期中脱颖而出。我们维持长期价值投资框架,继续重点关注创新药械产业链、消费医疗等核心领域,严格依据企业盈利周期、估值吸引力和经营趋势进行动态评估,力争为投资人获取长期稳健回报。”
中欧科技战队代云锋接棒明睿新起点葛兰专注医药板块投资
4月29日,中欧明睿新起点基金经理变更公告发布。公告显示,葛兰离任中欧明睿新起点,代云锋新任该产品基金经理。

公开资料显示,中欧明睿新起点是一只偏成长风格的基金。从最新一季报来看,其前十大持仓主要集中在电子、通信、电力设备等行业。新接棒的基金经理代云锋是中欧科技战队成员,拥有超13年投研经验,长期深耕科技、制造等行业,其管理规模最大的中欧优质企业A的任职回报为50.08%,同期业绩基准为16.86%(iFinD,2022/8/23-2026/4/27)。
据了解,此次变更后,葛兰将继续管理旗下两只医药主题基金——中欧医疗健康和中欧医疗创新。iFinD数据显示,中欧医疗健康A任职回报为97.02%,同期业绩基准为8.84%(2016/9/29-2026/4/27);中欧医疗创新A任职回报为46.33%,同期业绩基准为-0.59%(2019/2/28-2026/4/27)。
Wind数据显示,截至今年一季度末,中欧明睿新起点规模为10.92亿元。中欧医疗健康、中欧医疗创新规模分别为252.70亿元、69.28亿元。
记者从业内了解到,卸任中欧明睿新起点后,葛兰继续在中欧基金任职基金经理,管理两只医药基金,深耕医药领域。
业内人士分析指出,深化专业分工,有助于让基金经理更加聚焦核心能力圈,进一步提升投资管理能力。此前证监会发布的《推动公募基金高质量发展行动方案》强调,要加快“平台式、一体化、多策略”投研体系建设,支持基金经理团队制管理模式,做大做强投研团队。
葛兰:最看好创新产业链关注医疗器械出海与国产替代、消费医疗的修复机会
根据2026年一季报,中欧医疗健康、中欧医疗创新仍保持高仓位运作。在调仓换股上,中欧医疗健康加仓海思科、科伦药业、百利天恒,艾力斯新晋十大重仓股;中欧医疗创新增持了海思科、百利天恒、凯莱英、康方生物,信立泰、恒瑞医药新晋十大重仓股。
葛兰在一季报中表示,二季度仍最看好创新产业链,同时关注医疗器械出海与国产替代、消费医疗的修复机会。
国内政策发力重点将继续围绕产业升级,创新药和医疗器械高质量发展的支持政策有望细化落地,审评审批优化、医保支付方式改革与商保支付扩容的协同效应可能进一步显现。仿制药领域的“反内卷”政策可能深化,引导资源向创新倾斜。设备更新政策的执行节奏可能加快,前期积压的医疗设备采购需求有望集中释放。
葛兰认为,创新药及产业链预计将延续高景气度,是二季度重点关注方向。二季度AACR、ASCO等重磅学术会议或将成为催化创新药板块行情的重要时间节点,双多抗、ADC等领域预计将有重要数据读出,而分子胶、小核酸、体内CAR-T等新兴技术平台的数据验证将持续推进。CXO板块的景气上行趋势有望在二季度延续,临床前CRO随着需求恢复和项目价格上行,订单有望快速增长。
CDMO企业在外需拉动下增长确定性较强;临床CRO行业集中度提升,头部企业有望受益。配置上,将沿着“技术平台领先”与“产业链环节景气共振”两条线索,关注具备持续产出创新管线能力的企业以及订单增速高、业绩确定性强的CXO细分龙头。
葛兰认为,医疗设备领域,高端设备国产替代逻辑长期确定,但短期业绩释放速度需要跟踪招标数据。消费医疗板块的修复行情在二季度有望延续,弹性取决于消费环境改善程度与政策落地实效。AI在医疗场景的应用正处于从概念验证到商业化落地的关键期,能够将AI能力转化为可收费服务或产品,并证明其能切实降低成本或提升效率的企业,可能成为板块的超额收益来源。