随着公募基金业绩基准新规公布,落实新规部署的基准库也快速发布。
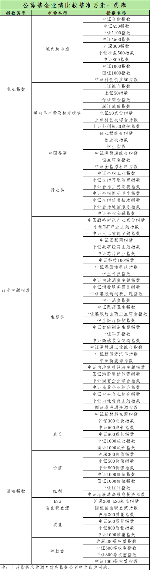
1月27日,中国基金业协会发布公募基金业绩比较基准要素库(以下简称基准库)及运作说明的公告,基准库包括《公募基金业绩比较基准要素库运作说明》和股票指数一类库、二类库,重点规范股票指数选取,分层设置基准库。沪深300指数、中证A500指数等纳入一类库,上证180指数、中证2000指数等纳入二类库。
业内人士表示,基准库的建设优先纳入使用广泛、投资者认可度高的指数,有利于引导基金管理人更好落实相关要求,提高产品间业绩的可比性。同时,基准库内的指数未来将构成鼓励、引导行业机构规范选取表征权益资产的基准要素,将有效规范投资行为,引导公募基金业绩基准“归位”,以投资之“锚”重塑行业生态。

重点规范股票指数选取分层设置基准库
1月23日,中国证监会与中国基金业协会(以下简称协会)同步发布《公开募集证券投资基金业绩比较基准指引》(以下简称《指引》)及《公开募集证券投资基金业绩比较基准操作细则》(以下简称《操作细则》),直指“基准模糊”“风格漂移”“基金盲盒”等行业痛点。
《指引》明确,协会依据法律、行政法规和自律规则,对业绩比较基准的选取和使用进行自律管理,建立并维护基金行业业绩比较基准要素库。
根据中国证监会统一安排部署,协会主要负责制定公募基金业绩比较基准相关的《操作细则》和建立维护基准库。协会组织成立行业专家组,研究建立基金行业业绩比较基准要素库。经第一届公募基金业绩比较基准要素库专家工作组第一次会议评议通过,现予以发布。
公告显示,基准库包括《公募基金业绩比较基准要素库运作说明》和股票指数一类库、二类库。主要内容包括以下方面:
一是重点规范股票指数选取。为落实《推动公募基金高质量发展行动方案》部署,突出权益类基金发展导向,提高同类产品业绩可比性,协会在证监会指导下,组织行业专家建立基金行业基准要素库,目前主要纳入股票指数。
主动管理型公募基金投资于境内A股市场、港股市场的资产,可以从基准库中选取基准要素,债券指数、商品价格等其他基准要素由基金管理人根据《指引》《操作细则》和合同约定进行规范选取。
二是分层设置基准库。按照定量和定性标准相结合的原则,充分体现行业既有实践和诉求,一类库纳入市场表征性强且认可度高的指数,鼓励行业机构规范选取和使用。

二类库则基于现有产品基准使用情况,纳入具有一定使用率、市值容量较大的指数,对一类库形成有效补充。

三是基准要素入库和使用适度分离。为兼顾差异化和创新,基金管理人可以选择非基准库内的股票指数,但需要符合《指引》《操作细则》相关要求。
做好基准要素库的动态更新和有序管理
为推动指数编制机构提高服务质量,《指引》对指数编制机构在指数研发能力和运维能力、人员组织和内外部监督机制等方面提出要求。由协会代表行业机构从基准使用方角度对指数编制机构的信息披露和指数维护工作提出基本要求。拟入库指数的编制机构承诺在相关指数持续运作、公司治理、合规经营、公开披露、日常维护等方面遵守要求,提高服务质量。
此外,为维护基准要素库的客观公正,协会成立由行业内相关市场主体组成的业绩比较基准专家工作组,按照客观公正要求,对基准要素的纳入、移出和一、二类库之间的调整进行评估和决策,保证基准要素库的动态更新和有序管理。