上海三大先导产业母基金再出手!
1月26日,上海三大先导产业母基金发布第三批子基金遴选结果,共有17只子基金入选,其中集成电路4只、生物医药7只、人工智能6只。
证券时报记者从上海三大先导产业母基金管理人上海国投先导公司获悉,第三批17只子基金总规模228.9亿元,上海三大先导产业母基金拟投资47.1亿元,放大倍数4.86倍。
2025年7月28日,第三批子基金遴选公告正式发布,截至申报结束,共有53家机构申报。经过专家评审、立项尽调、现场答辩、正式投决等流程,筛选出符合“上海方案”的优质子基金。
具体来看,集成电路行业第三批入选的4只子基金,母基金合计拟投决总额14亿元,放大倍数为5倍。记者注意到,该批集成电路行业子基金均有产业方支持,其中芯联资本、石溪资本是集成电路产业大链主的CVC,有很强的抓手和产业链赋能能力;澜起科技是上海本地的芯片设计龙头企业,本次发起设立一只并购策略为主的基金;自贸区基金是上海本地国资管理人,深耕上海10年,受到富乐德集团、先锋精科、赛美特等产业方支持。

上述4只基金合计提供上海的储备投资项目41个,拟投资金额合计超过30亿元,拟投资项目覆盖存储、AI芯片、核心零部件和材料、高端装备、先进封装等赛道,助力上海集成电路产业补链、强链、稳链。此外,4只基金共计提供20个上海招引项目,包括6例企业总部拟迁址,拟迁址项目覆盖包含高端设备、核心零部件、AI芯片、先进封装等领域,进一步巩固上海集成电路产业龙头地位。
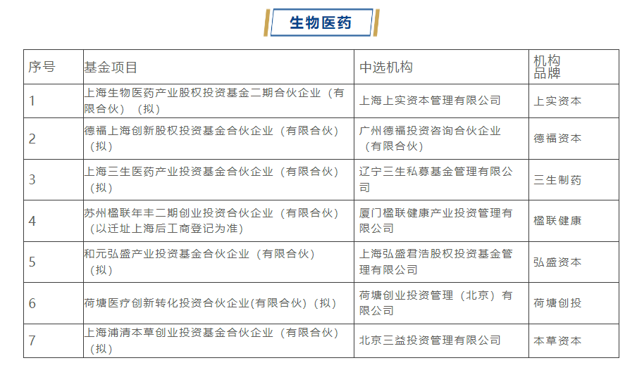
生物医药行业第三批7只子基金,母基金合计投决总额17.4亿元,放大倍数为3.9倍。生物医药行业子基金具有两大特点:一是以德福资本、本草资本为代表的生物医药垂类白马基金;二是以上海生物医药产业基金二期、三生制药基产业基金、楹联恒瑞基金、弘盛和元基金为代表的大型产业方/细分链主企业合作基金,借助产业方强大行业资源背景赋能子基金投资、投后、退出全环节。两大画像主题体现上海生物医药产业领先地位,并借助白马基金、大型产业方的持续发力,巩固领先地位。

上述7只基金合计提供上海储备投资项目近30项,拟投资金额合计超10亿元。拟投资项目包括基因细胞治疗、核药、脑机接口、合成生物学等赛道,体现上海生物医药先导产业鼓励创新策源、发挥龙头效应的特点。此外,7只基金合计提供上海招引项目十余项,覆盖国内龙头上市公司投资/孵化公司,放大上海生物医药全球化效应。
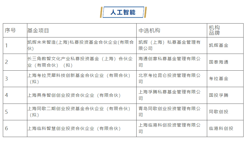
人工智能行业第三批6只子基金,母基金合计投决总额约15.7亿元,整体放大倍数约5.8倍。该批人工智能子基金呈现出两类核心画像:一是以凯辉、同歌为代表的行业链主CVC基金;二是以孚腾具身、临港科创、考拉基金及长三角数智为代表的早期培育型基金,重点面向具身智能、AI应用、AI4S等方向。两类基金协同发力,强化人工智能底层能力与产业化牵引,持续拓展应用场景与创新生态,体现上海人工智能产业“链主牵引、场景驱动、生态协同”的总体布局。

上述6只子基金合计提供上海储备投资项目44个,项目覆盖基础模型与算法、具身智能与机器人、AI4S、智能终端、AI应用等重点方向,契合上海人工智能“基础能力—应用场景—产业生态”协同发展的总体布局。上述6只基金共计提供上海招引项目40个,其中包括多个企业总部或核心业务迁址项目,以及一批设立子公司和研发中心项目,有助于进一步集聚高端人才、关键技术与应用场景,夯实上海在全国人工智能产业体系中的枢纽和引领地位。
上海国投先导公司表示,第三批子基金遴选充分体现政府投资基金的引导带动作用,即立足上海产业优势,发挥“投早投小投硬科技”,深度融合创新链、产业链、资金链、人才链,构建“强基础、建生态、聚优势”的立体化投资生态格局,让资金活水,孕育产业链的“生态雨林”,成为串联上海经济的战略纽带。
截至目前,自2024年7月设立以来,上海三大先导产业母基金累计投决金额约410亿元,以约5倍的杠杆效应,撬动近2000亿元社会资本。
校对:廖胜超