9月8日晚间,针对“宇树科技期望的IPO估值高达500亿元”的消息,宇树科技相关负责人回复媒体称:“截至目前,公司内外没有讨论过IPO估值的事情,相关估值信息不实。”
图片来源:每日经济新闻
此前报道
9月2日,宇树科技在社交媒体上发帖称,预计将在2025年10月至12月期间向证券交易所提交上市申请文件,届时公司的相关运营数据将正式披露。
宇树科技表示,以2024年为例,四足机器人、人形机器人和组件产品的销售额分别占约65%、30%和5%。其中,约80%的四足机器人被应用于研究、教育和消费领域,而剩余的20%则被用于工业领域,如检查与消防。人形机器人完全用于研究、教育和消费领域。

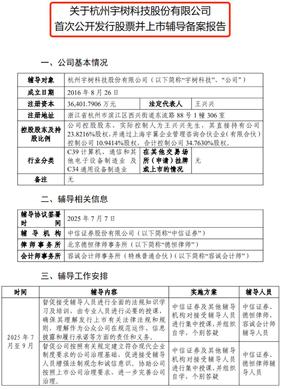
7月18日,证监会网站披露了《关于杭州宇树科技股份有限公司首次公开发行股票并上市辅导备案报告》,这意味着宇树科技正式开启上市辅导,由中信证券担任辅导机构,辅导协议签署时间为2025年7月7日。

辅导备案报告显示,宇树科技成立时间是2016年8月26日,最新注册资本为3.64亿元,法定代表人为王兴兴。宇树科技的行业分类是C39计算机、通信和其他电子设备制造业及C34通用设备制造业。
宇树科技的控股股东、实际控制人为王兴兴,王兴兴直接持有公司23.8216%股权,并通过上海宇翼企业管理咨询合伙企业(有限合伙)控制公司10.9414%股权,合计控制公司34.7630%股权。
根据辅导工作安排,今年7月至9月,辅导机构将对接受辅导人员进行集中授课,确保其理解发行上市有关法律法规和规则等;辅导机构最早将于今年10月,对宇树科技是否达到发行上市条件进行综合评估,并协助公司按相关规定准备首次公开发行股票并上市申请文件。
今年5月29日,根据媒体报道,宇树科技向合作伙伴发布通知称,因公司发展需要,杭州宇树科技有限公司即日起名称变更为杭州宇树科技股份有限公司。届时,原公司所有业务由新公司名称继续经营,原公司签订的所有合同继续有效。此番变更曾经引起市场猜测,宇树科技或在为启动上市做准备。
工商信息显示,宇树科技于6月18日完成了注册资本的变更,从288.9万元变更为3.64亿元,增加了125倍。

此前,宇树科技创始人王兴兴在夏季达沃斯论坛上透露,宇树科技年度营收已超10亿元人民币。今年3月,宇树科技的早期投资人赵楠对外表示,宇树科技自2020年以来每年都保持盈利状态。