定了! 2024年A股首只退市股
来源:证券时报网作者:梅双2024-01-09 22:10

连续20个交易日收盘价跌破1元,*ST华仪(600290)等来了交易所的最终决定。

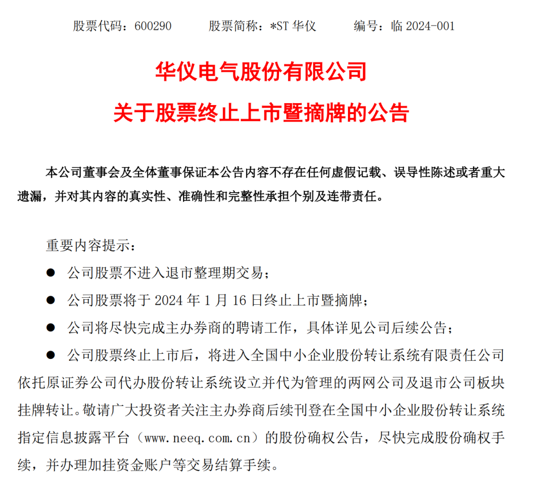
1月9日晚间,*ST华仪公告,公司收到上交所《关于华仪电气股份有限公司股票终止上市的决定》,上交所决定终止公司股票上市。公司股票不进入退市整理期交易,将于2024年1月16日终止上市暨摘牌。由此,* ST华仪成为2024年A股第一只退市股。

不进入退市整理期交易

具体看,*ST华仪股票因连续20个交易日(2023年11月28日至2023年12月25日)的收盘价均低于1元,已触及交易类退市指标。值得注意的是,交易类强制退市公司股票不进入退市整理期交易。

根据公告,*ST华仪将于1月16日终止上市暨摘牌,公司股票终止上市后,将进入全国中小企业股份转让系统有限责任公司依托原证券公司代办股份转让系统设立并代为管理的两网公司及退市公司板块挂牌转让。

另外,*ST华仪应当在股票被终止上市后立即安排股票转入全国中小企业股份转让系统挂牌转让的相关事宜,保证公司股票在摘牌之日起45个交易日内可以挂牌转让。

“公司将尽快完成主办券商的聘请工作。”*ST华仪公告指出,公司或主办券商将委托中国结算上海分公司为持有公司股票的个人和普通机构投资者提供证券账户的初步转换服务。自公司股票终止上市暨摘牌后至主办券商办理完成退市板块初始登记业务期间,投资者不要注销初步转换得到的证券账户,以避免影响股份的登记和转让。

曾因涉嫌信披违规被立案

回溯过往,2019年以来,*ST华仪就受到控股股东违规担保、资金占用,公司银行账户被冻结、资产查封、冻结等问题的困扰。

2023年6月21日,*ST华仪公告,公司当日收到中国证监会下发的《立案告知书》,因公司涉嫌信息披露违法违规,中国证监会决定对公司立案。时隔半年,*ST华仪12月21日晚公告,因公司重大事项尚需核实,公司股票于12月22日起开始停牌,预计停牌时间不超过3个交易日。

*ST华仪还存在连续6年财务造假的情形。据公司收到的中国证监会浙江监管局下发的《行政处罚事先告知书》,*ST华仪在2017年至2022年年度报告中存在虚假记载,可能被实施重大违法强制退市。

另外,据*ST华仪披露,截至2023年12月22日,*ST华仪存在华仪集团(*ST华仪原控股股东)及其关联方资金占用余额为19.34亿元,违规担保余额为1.81亿元。由于华仪集团目前处于破产清算阶段,已根据《破产分配方案的执行方案》完成财产分配,对*ST华仪的资金占用、违规担保等一系列问题存在难以化解的风险。

常态化退市机制逐渐形成

去年下半年以来,*ST华仪股价持续在1元附近震荡。自去年11月下旬以来,随着相关风险事项的暴露,公司股价接连跌停,直到目前触及交易类退市情形。至12月25日收盘,*ST华仪已经连续20个交易日收盘价低于1元。

值得关注的是,目前*ST柏龙(002776)和*ST泛海(000046)均已触及“连续20天股价不足1元”的退市条件,且均已收到交易所的终止上市事先告知书,昔日的“深圳珠宝第一股”*ST爱迪(002740)也已提前锁定“1元退市”。

随着全面注册制落地,相应的常态化退市机制逐步形成,一个进退有序的资本市场生态正在加速形成。开源证券表示,2023年交易类退市、重大违法类退市数量出现大幅增长,意味着退市新规使得A股多元化退市渠道逐渐畅通。

国元证券认为,退市制度是资本市场关键的基础性制度,作为全面注册制深化的重要组成部分,常态化退市能够更好地实现市场的优胜劣汰,优化资源配置。通过淘汰不良企业,市场资源将更加集中于具有竞争力和增长潜力的优质企业,从而促进整体市场的健康发展。

责编:张骞爻

校对:王蔚

责任编辑: 张骞爻
声明:证券时报力求信息真实、准确,文章提及内容仅供参考,不构成实质性投资建议,据此操作风险自担
下载“证券时报”官方APP,或关注官方微信公众号,即可随时了解股市动态,洞察政策信息,把握财富机会。
网友评论
登录后可以发言
发送
网友评论仅供其表达个人看法,并不表明证券时报立场
暂无评论
为你推荐
时报热榜
换一换
    热点视频
    换一换