(原标题:一夜之间3家上市公司停牌,这种情况或被终止上市。生猪养殖龙头获机构资金青睐,北上+机构同时加仓仅3只)
3家上市公司停牌,或终止上市
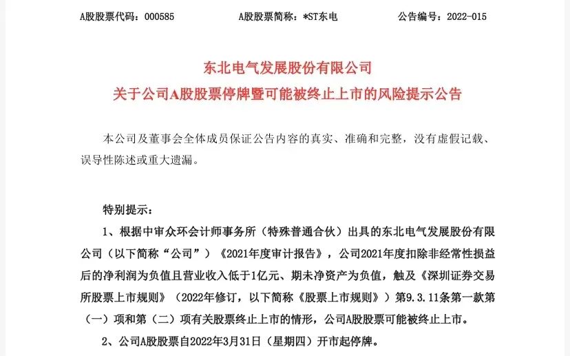
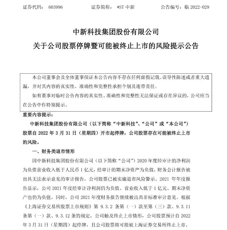
昨日晚间,*ST拉夏、*ST中新、*ST东电同时发布停牌暨可能被停止上市的公告。3家上市公司经审计的期末净资产均为负值,*ST中新、*ST东电还有多个财务指标触及退市标准,3只个股均将于今日起开始停牌。


由于所属交易所的不同,*ST中新、*ST拉夏已收到上交所关于拟终止股票上市的通知,*ST东电则将在停牌之日起五个交易日内受到拟终止公司A股股票上市的事先告知书。按流程来看,3家公司仍可在收到通知后5个交易日内根据规定申请听证,提出陈述和申辩,由各交易所的上市委员会就是否终止上市进行审议。

巧合的是,*ST中新、*ST东电本周均连续跌停,且都在昨日收盘价首次低于1元,触及交易类退市风险。*ST拉夏也在1元生死线上岌岌可危,最新收盘价为1.05元。据最新公告显示,3家上市公司最新合计共有7.74万户股东,户均持股市值均在1万元以上。
在ST股中,既有因各方面原因退市的个股,也有经过业绩改善后,有望摘帽、摘星的个股。证券时报·数据宝统计显示,已披露业绩预告、尚未披露年报的上市公司中,预计2021年度业绩扭亏为盈的个股共有42只,其中14股本周已开始上涨,*ST实达、*ST赫美、ST联建涨幅居前,分别为15.74%、10.45%、5.63%。

生猪养殖龙头获机构席位扎堆买入
数据宝统计近一周机构专用席位共现身101股的龙虎榜,合计买卖总额达88.3亿元。其中32股为机构资金净买入,69股遭机构资金净卖出,买入的个股较为稀缺。天邦股份、粤水电、东方雨虹、精华制药获净买入1亿元以上。
天邦股份3月29日涨停,盘后龙虎榜数据显示,买入榜单被机构资金和北上资金霸榜,4家机构资金合计净买入3.7亿元,北上资金则反向操作,净卖出1.83亿元。机构买入次日,天邦股份早盘继续冲高,开盘后一度上涨约7%,随后略有回调,收盘涨3.11%。

粤水电近一周连续三次披露龙虎榜数据,均有机构资金上榜买入席位,合计净买入2.72亿元。公司此前筹划购买建工集团100%的股权,预计构成重大资产重组故停牌,上周一复牌后连续5个涨停板,昨日盘中再次触及涨停,随后快速回落,收盘上涨2.56%。
闻泰科技3月24日跌停,近一周遭机构资金合计净流出最高,为6.15亿元。值得注意的是,闻泰科技龙虎榜买入、卖出席位同时出现8个机构专用席位,资金流向大相径庭,1家机构大笔净卖出6.78亿元,其他还有3家机构净卖出5000万元以上,另外有4家机构资金净买入合计3.68亿元。北上资金近一周反向加仓该股,累计净买入458.34万股,个股期间累计下跌18.19%。
机构席位净买入的个股当中,有25股公布了2021年度业绩预告、业绩快报或年度报告,其中13股业绩预增,比例略高于一半,而净卖出的个股中预增的比例超过三分之二,或与业绩披露后,资金获利退场有关。净买入股中恒宝股份、亚钾国际、湖北宜化业绩预增幅度居前,均超过1000%。
机构、北上资金同时抢筹股仅3只
大量龙虎榜数据表明,机构资金、北上资金在买入或卖出方面常常出现分歧,同时买入的个股较为罕见。在机构资金净买入的个股中,10股为陆股通标的,仅3股获北上资金加仓,分别为中南建设、阳光城、湖北宜化。其中,中南建设和阳光城符合今年的“稳增长“主旋律,而湖北宜化则属于涨价主题。
中南建设本月中旬自底部反弹,区间最高上涨44.44%,上周五股价回撤幅度较大,本周继续回升。北上资金自股价开始反弹后便逐步加仓,近一周合计净买入1108.57万股。

声明:数据宝所有资讯内容不构成投资建议,股市有风险,投资需谨慎。
声明:证券时报力求信息真实、准确,文章提及内容仅供参考,不构成实质性投资建议,据此操作风险自担。
证券时报APP
微信公众号