宝沃汽车宣告破产!曾自称“德系四强”,去年拖累福田汽车亏损数十亿
来源:证券时报网作者:韩忠楠2022-11-30 21:34
字号
超大
标准
几经易主后,自称与奥迪、宝马、奔驰齐名的宝沃汽车正式宣告破产。

几经易主后,自称与奥迪、宝马、奔驰齐名的宝沃汽车正式宣告破产。

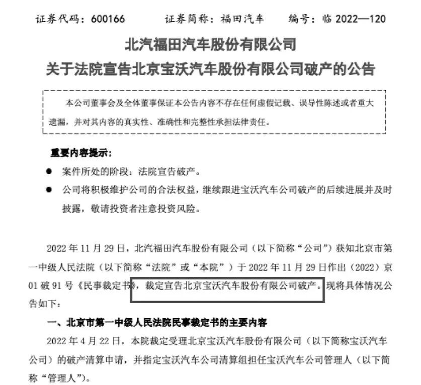
11月30日,福田汽车(600166)发布公告称,公司获知北京市第一中级人民法院作出的《民事裁定书》,裁定宣告北京宝沃汽车股份有限公司(下称“宝沃汽车”)破产。

北京市第一中级人民法院认为,根据债权确认结果及经评估确认的债务人资产情况,宝沃汽车公司不能清偿到期债务且资产已经明显小于负债、不足以清偿全部债务。截至目前,无人提出重整或和解申请。综上,宝沃汽车已具备宣告破产的法定条件。

福田汽车表示,公司基于谨慎性原则,已对北京宝沃相关资产计提了减值。北京宝沃破产不会影响公司现有主营业务,不会对公司的持续经营产生重大影响。

11月30日当天,宝沃汽车破产的消息登上微博热搜,引起广泛热议。

入华8年几经易手

公开信息显示,宝沃汽车于1919年在德国创立,得益于德国汽车市场高速发展的东风,宝沃汽车也曾风光无限,在当时的德国市场与奔驰、宝马、奥迪同台竞技。然而,好景不长,由于产品力不足和经营不善等因素,宝沃汽车的资金链出现严重断裂,于1961年宣布破产。

时隔50多年后的2014年,北汽福田通过子公司福田德国汽车科技以500万欧元的价格收购并复活宝沃品牌,并于2016年1月正式成立北京宝沃汽车。

为重新建立起宝沃的德系豪华车形象,宝沃汽车将总部设在德国斯图加特,并建立全球三大研发中心,自称与奔驰、宝马、奥迪并称为“BBBA”。

在中国市场实现复兴的宝沃品牌也拥有短暂的高光时刻,相继推出了宝沃BX7、BX5等车型。公开数据显示,2016年,宝沃汽车的销量接近4万辆。

不过,随着SUV车型市场的消退以及中国汽车品牌的全面崛起,产品竞争力不足的宝沃汽车再次陷入僵局,销量开始出现断崖式下跌。

宝沃汽车销量的低迷,也拖累了福田汽车。为此,福田汽车决定及时止损,于2018年11月以39.73亿元的价格将北京宝沃汽车67%的股权转让给了长盛兴业。据悉,长盛兴业的背后是陆正耀创立的神州优车。2019年3月,长盛兴业以41.09亿元将北京宝沃汽车67%的股权正式转让给神州优车。交易完成后,神州优车成为北京宝沃汽车第一大股东。

事实上,神州优车也未能扭转宝沃的疲态。由于资金枯竭,无法继续维持运营,近一年内,北京宝沃近乎进入了停摆状态。今年4月8日,北京宝沃召开临时股东大会,决议依法申请破产清算。

拖累福田汽车业绩

宝沃汽车经营不善,也给福田汽车带来了较大的负面影响。据福田汽车此前披露的公告,2021年,福田汽车归属于上市公司股东的净亏损50.61亿元,归属于上市公司股东的扣除非经常性损益的净亏损57.08亿元,亏损同比扩大。

福田汽车表示,本期业绩亏损的主要原因为北京宝沃相关资产减值增加,另考虑公司因持有北京宝沃的股权确认投资收益等共计影响上市公司利润总额-52.91亿,影响本期利润同比减少35.53亿元。剔除宝沃影响后,公司利润总额约为3.42亿元。

据悉,在甩掉宝沃这个“包袱”后,福田汽车今年前三季度已实现利润回正。对于北京宝沃汽车的正式破产,福田汽车公告称,公司基于谨慎性原则,已对北京宝沃相关资产计提了减值。北京宝沃破产不会影响公司现有主营业务,不会对公司的持续经营产生重大影响。

校对:苏焕文

责任编辑: 张骞爻
声明:证券时报力求信息真实、准确,文章提及内容仅供参考,不构成实质性投资建议,据此操作风险自担
下载"证券时报"官方APP,或关注官方微信公众号,即可随时了解股市动态,洞察政策信息,把握财富机会。
用户评论
登录后可以发言
网友评论仅供其表达个人看法,并不表明证券时报立场
发表评论
暂无评论
时报热榜
换一换
    热点视频
    换一换