疫情影响下,5月4日起,河南省会郑州市按下“暂停键”,目标一周时间实现社会面清零。5月10日晚23时许,在距离该市“足不出区、严禁聚集”措施截至时点不足一小时时间内,郑州宣布调整主城区疫情防控措施,卡点“复工”。
5月伊始因疫暂停后,郑州楼市再度陷入“空窗期”。证券时报·e公司记者了解到,疫情期间,由于售楼部无法开放,不少开发商将销售“战场”从线下转至线上。近日来,地方政府纾困小微企业政策频出,涉及减免房租,助推企业产销对接等多重举措。
抗疫一周全城静待“解封”
“居民朋友们,下楼做核酸了,本小区检测7点准时结束。”5月10日凌晨5时,郑州市金水区一小区内,志愿者用喇叭循环播放“叫早”通知,小区内数百户居民两小时内需完成核酸检测。


当日早间,郑州市凌晨四五点钟起就开始组织核酸检测的社区不在少数。朋友圈内,不少市民晒出了清晨天微亮时排队核酸的场景。

按照此前计划,5月10日,郑州市将用一上午的时间,对金水区、二七区、中原区、管城回族区、惠济区、郑东新区、经开区、高新区等区域内所有居民开展核酸检测。这意味着1秒钟需检测380人。

据郑州市新冠肺炎疫情防控指挥部办公室此前发布的通告,5月4日0时至5月10日24时,全市人员非必要不离郑,市域外人员非必要不入郑,除封控区外,主城区其他区域参照管控区标准管理,实行“足不出区、严禁聚集”措施。每天每家仅可安排1人,凭24小时核酸检测阴性证明、小区临时出入证,在做好个人防护的前提下,到社区指定地点购买生活物资。
证券时报·e公司记者此前也从郑州市举行了新冠肺炎疫情防控指挥部新闻发布会上了解到,该市将用一周的时间,实现社区传播风险阻断,社会面清零。
足不出区期间,区域核酸点从街边搬进了社区。社区以楼为单位,每日均分批实施了全体居民核酸检测。不过,像5月10日这样清晨5时开始检测,限时2小时完成的却是史无前例。
“通知要求足不出区的时间是到10日24时,让大家这么早这么急核酸,估计也是想尽快落实下一步政策。”虽然起了大早,但排队核酸的市民整体秩序井然,积极配合以期早日“解封”。
本轮疫情下,郑州市开放了供应生活必需品的超市及餐饮企业,将外卖、快递公司纳入保供体系,并且鼓励居民网购,结合地方启动的生活必需品保障应急预案,市民生活所需整体供应充足。
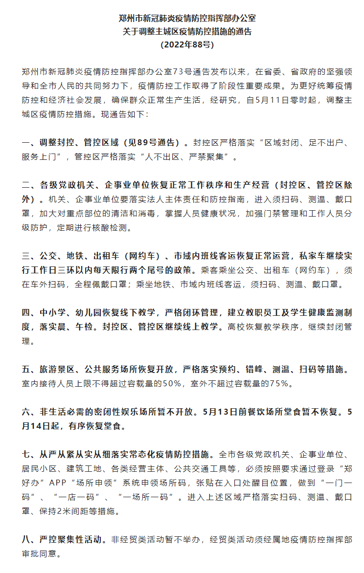
全民期待下,“郑州何时解封”登上微博热搜。5月10日晚间23时许,郑州市新冠肺炎疫情防控指挥部办公室关于调整主城区疫情防控措施的通告(2022年88号)(下称《通告》)。
《通告》显示经研究,自5月11日零时起,郑州调整主城区疫情防控措施。


地方纾困政策密集出台
这场突发疫情,打乱了郑州楼市刚刚回温的节奏。
“五一小长假本来就是地产行业的旺季,很多项目都组织了各种促销活动。但从4月30日郑州出现疫情,到5月4日正式静态管理,小长假也算泡汤了。”一郑州地产行业人士对证券时报·e公司记者表示,防控政策下,近一周来市内售楼部均已关闭。虽然华侨城、碧桂园等组织了各种线上活动刺激销售,但整体情况肯定不会理想。
360房产网信息显示,郑州市除4月30日新房销量突破200套外,5月1日至3日全城新房单日成交不足百套,5月4日郑州因疫情实行居家静态管理,成交量仅为14套。此前在2021年5月1日至5日,郑州新房成交为1632套。此外今年五一期间,郑州二手房成交总量为61套,相较五一假期前(4月25日-4月29日)一周二手房成交总量1484套下降明显。
从2021年“7.20洪灾”以来,郑州市频繁经历疫情等因素侵扰,中小企业生产经营面临困局。连月来,河南省地方政府也出台系列政策纾困,缓解企业压力。
5月10日,河南省地方金融监管局、人民银行郑州中心支行、河南银保监局联合印发《关于进一步加强金融支持小微企业和个体工商户纾困的通知》,提出对受疫情影响企业贷款延期还本付息,将结合企业受疫情影响情况和经营状况,通过贷款展期、续贷、调整还款安排等方式,给予企业一定期限的临时性延期还本付息安排,本息最长可延6个月。
同时提出,对受疫情影响暂时失去收入来源的企业员工、灵活就业人员、新市民群体以及因疫情治疗或隔离人员、因封城封路临时还款困难人员和参加疫情防控工作人员,各银行业金融机构要在信贷政策上予以适当倾斜,灵活调整住房按揭、信用卡等个人信贷还款安排,合理延后还款期限,最长可延6个月,依调整后的还款安排报送征信记录,免收罚息。对货车司机、出租车司机等灵活就业主体,比照个体工商户和小微企业,加大经营性贷款支持,并纳入普惠小微贷款管理。
《通知》还要求,对受疫情影响严重的企业,各银行业金融机构要主动采取下调利率、减免服务收费、调整还本付息安排、扩大中长期贷款和信用贷款等方式,降低综合融资成本等。
此前,河南省政府国资委5月8日发布了《省政府国资委关于进一步做好国有资产类经营用房租金减免工作的通知》,进一步减免符合条件租户的房租。
《通知》要求,对承租国有资产类经营用房且受疫情灾情影响不能正常经营的中小微商贸企业、个体工商户,2022年免收3个月房租,减半收取6个月房租。承租国有资产类经营用房的中小微商贸企业和个体工商户,2022年租期不满一年的,可根据实际承租期按比例享受减免。
而5月10日,河南洛阳市也印发了应对疫情支持企业发展20条举措。提出将开通还贷周转金网上办理渠道,企业还贷周转金可免费使用5个工作日,最长使用不超过30日,每笔最高不超过2000万元。同时,对于今年内对因疫情管控无法办理业务产生的滞纳金予以减免。
7月底前,将组建市级政府性融资担保机构。建立代偿补偿、保费补贴机制,对单户1000万元以下、费率不超过2%的小微企业、“三农”“双创”等领域及重点扶持产业的融资担保业务,给予10%风险补偿,费率最高补足至2%;出台政府性融资担保绩效评价、尽职免责办法,确保年底前支农支小业务占比达80%以上,费率降至1%以下。
同时,洛阳将设立规模3000万元“外贸贷”资金池,鼓励金融机构对外贸企业提供纯信用融资,降低贷款利率。对于政府投资项目,由市属平台公司对企业缴纳的工程质量保证金、农民工工资支付保证金集约账户进行统一管理,撬动金融机构信贷资金建立工程款项资金池。对未按约定支付工程款及农民工工资的,从资金池中先行垫付。
此外,举措还提出将对应税销售额1亿元以上的电商企业在洛新设立的独立法人机构,按实际使用办公面积给予80%首年房租补助,最高不超过200万元。对电商企业税收超50万元的,按2022年增值税月均纳税额市级留成部分给予2个月奖补。对在洛注册的独立法人快递企业、年发货达3000万单以上的,按照年新增发货单量给予最高100万元补贴。通过第三方平台发放300万元餐饮住宿消费券,对2022年上半年限额以上餐饮、住宿企业税收前5名每家奖励10万元,第6至10名每家奖励5万元。
(责编:彭勃)
声明:证券时报力求信息真实、准确,文章提及内容仅供参考,不构成实质性投资建议,据此操作风险自担。
证券时报APP
微信公众号