深圳市积分入户办法发布!1个月1分,在深圳买了住房的人,优先获得积分入户资格!
来源:证券时报网作者:陈英2023-02-08 20:56
字号
超大
标准
积分入户暂停3年后,落户深圳迎来重磅好消息!2月8日,深圳市发展和改革委员会、深圳市公安局、深圳市人力资源和社会保障局关于印发《深圳市积分入户办法》的通知,宣布“本办法自2023年2月15日起施行,有效期五年”。

积分入户暂停3年后,落户深圳迎来重磅好消息!

2月8日,深圳市发展和改革委员会、深圳市公安局、深圳市人力资源和社会保障局关于印发《深圳市积分入户办法》的通知,宣布“本办法自2023年2月15日起施行,有效期五年”。该文件指出,申请积分入户人员应同时具备以下基本条件:

男性年龄在55周岁以下,女性在50周岁以下;

持有有效的深圳经济特区居住证;

拥有深圳市合法产权住房连续满5年,或合法租赁住所年限连续满5年;

依照法律法规正常缴纳深圳市养老保险或医疗保险年限累计满5年;

无刑事犯罪记录,且未参加过国家禁止的组织及活动;

以配偶房产(或本人与配偶共有房产)申请入户的,夫妻结婚时间在年度申请截止之日应连续满2年且婚姻仍在存续期内。入户申请人未成年子女允许申请同步随迁入户。

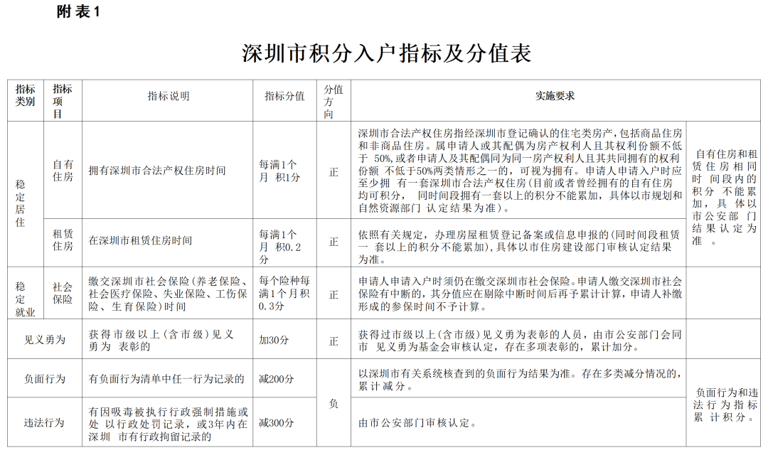
积分指标则明确:

拥有深圳市合法产权住房,每满1个月积1分;

在深圳市租赁住房,每满1个月积0.2分;

缴交深圳市社会保险(养老保险、社会医疗保险、失业保险、工伤保险、生育保险),每个险种每满1个月积0.3分;

此外,获得市级以上(含市级)见义勇为表彰的,可以直接+30分。

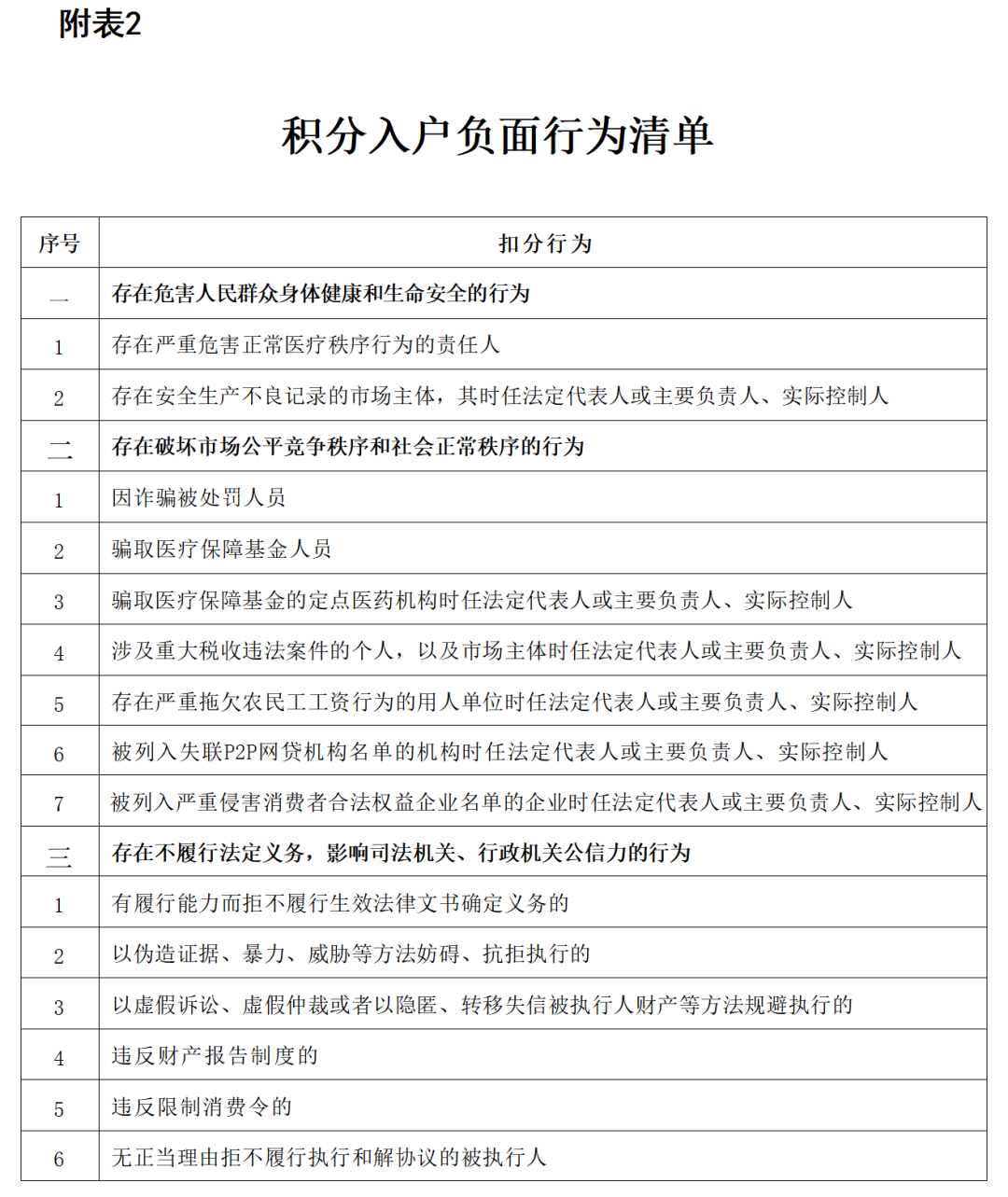
而扣分方面:

有负面行为清单中任一行为记录的,减200分;

有因吸毒被执行行政强制措施或处以行政处罚记录,或3年内在深圳市有行政拘留记录的,减300分。

据悉,办理积分入户人员向市公安部门提出入户申请,其积分信息统一纳入深圳市积分入户信息库,按由高到低的顺序进行排名。积分入户人数实行年度总量控制。年度入户指标数量纳入深圳市年度户籍人口增长计划内统筹安排,并向社会公布。

从积分指标来看,过去5年,在深圳如何居住,对积分影响很大。如果是买了房的,5年积分能到达到60分,而5年来一直租房居住的,按每月可以积0.2分,60个月来算,也就是12分。买房者比租房人多了48分,是否拥有住房,是积分指标的重要加分项。总而言之,具备条件人员,按积分从高往低,指标有效,社保越长买房越久,机会越大。

需要注意的是,根据官方解释,积分中的“深圳市合法产权住房”指经深圳市登记确认的住宅类房产,包括商品住房和非商品住房。此外还规定:属申请人或其配偶为房产权利人且其权利份额不低于50%,或者申请人及其配偶同为同一房产权利人且其共同拥有的权利份额不低于50%两类情形之一的,可视为拥有。申请人申请入户时应至少拥有一套深圳市合法产权住房(目前或者曾经拥有的自有住房均可积分, 同时间段拥有一套以上的积分不能累加,具体以市规划和自然资源部门认定结果为准)。

也就是说,买商务公寓、商办公寓、产业宿舍公寓、小产权房的,在积分入户上是无效的,只能是“住宅类房产”,包含非商品住房(估计是指安居房、人才房、共有产权住房等)。有业内人士认为,这份积分入户政策利好深圳楼市,尤其是商品住宅项目。

自2020年2月1日起,市人力资源保障局发公告暂停全市在职人才引进审批类业务申报,深圳的积分入户被按下了暂停键。对于暂停原因,官方没有解释,有市场人士猜测,这跟2020年楼市过热时,大家蜂拥落户深圳(为了买房)有关。有媒体称,2020年深圳新增户籍人口达到了90多万人,创造了中国城镇化的空前纪录。2020年7月15日,深圳突然修改购房条件,此前落户就马上有购房资格,一夜之间要求落户3年以上并连续缴纳3年深圳社保,不少人在看房路上失去了购房资格,打击了一批混户籍人群。

此后,深化户籍制度改革,调整完善积分落户政策,深圳一直在酝酿新的积分落户政策,期间,积压太多准备落户人群,其中一大部分是孩子准备上学的,市场上出现很多声音,希望早点把积分落户落地了。

广东省规划院住房政策研究中心首席研究员李宇嘉认为,深圳的这个积分入户政策是贯彻了国家关于推进公共服务均等化、全覆盖,推进户籍制度改革的有关规定。

他认为,对户籍改革,人口低于300万的完全放开,300万到500万的有序放开,超过1000万的特大城市,采取差异化落户政策,包括外围降低门槛,以及对外来人口的积分落户政策。深圳作为常住人口超过1600万的超大城市,也是外来人口最多的城市,更是以包容性(来了就是深圳人)而知名,且在这方面具有很强的美誉度。因此,深圳应该积极贯彻户籍改革政策。

近年来,由于高房价、高成本,子女无法接受公办义务教育,申请公租房、保租房的门槛较高,导致深圳对外来人口的吸引力下降,而高房价、高成本也导致部分劳动密集型企业离开,外来人口在深就业机会也在下降,也导致城市吸引力减弱。

现在,深圳落户在人才方面比较宽松,但限于学历人才和技能型人才,对于在深圳常住的近千万外来人口来说,他们多数为学历较低的人群,无法享受入户的政策利好,但他们为深圳提供了基本公共服务,比如保安、家政、餐饮服务、物流配送、环卫等,降低了城市运营的成本,照章纳税、缴纳社保,理应获得均等化的公共服务。

未来,他们入户了,也应享有同等的公共服务,包括保租房、公租房承租,小孩接受公办幼儿园和义务教育等等。这对深圳在这两方面的供给侧改革提出更高的要求,好在深圳在前几年已经开启了公共服务补短板行动,大规模增加供应。预计,未来住房、交易的需求会明显增加,也对未来继续增加供应,优化供给结构,提供了很大支撑。

李宇嘉认为,对住房发展来说,一旦新市民、外来人口安定下来,新落户人群“先租后买”的健康消费模式将形成,会对未来深圳可持续的住房发展提供较大的支撑。

校对:王蔚

责任编辑: 彭勃
声明:证券时报力求信息真实、准确,文章提及内容仅供参考,不构成实质性投资建议,据此操作风险自担
下载"证券时报"官方APP,或关注官方微信公众号,即可随时了解股市动态,洞察政策信息,把握财富机会。
用户评论
登录后可以发言
网友评论仅供其表达个人看法,并不表明证券时报立场
发表评论
暂无评论
时报热榜
换一换
    热点视频
    换一换