*ST奥维或为2026年市值退市第一股。
1月19日,*ST奥维(002231)再度跌停,截至收盘,该股报收0.89元/股,总市值为3.09亿元,已连续12个交易日低于5亿元。据此计算,即使未来8个交易日每日涨停,其总市值也难以回升至5亿元,提前锁定市值退市。

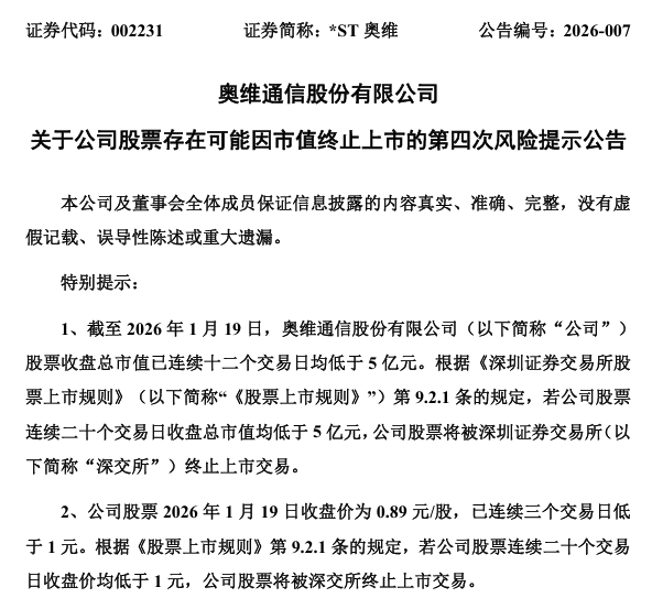
当晚,*ST奥维发布关于公司股票存在可能因市值终止上市的第四次风险提示公告。公告称,截至2026年1月19日,公司股票收盘总市值已连续12个交易日均低于5亿元。根据《深圳证券交易所股票上市规则》(简称《股票上市规则》)第9.2.1条的规定,若公司股票连续20个交易日收盘总市值均低于5亿元,公司股票将被深圳证券交易所(简称“深交所”)终止上市交易。

此外,公司股票2026年1月19日收盘价为0.89元/股,已连续3个交易日低于1元。根据《股票上市规则》第9.2.1条的规定,若公司股票连续20个交易日收盘价均低于1元,公司股票将被深交所终止上市交易。
公告还称,因触及交易类强制退市情形而终止上市的股票不进入退市整理期,敬请广大投资者注意投资风险。
业绩方面,公司2024年度营业收入为2.91亿元,归属于上市公司股东的净利润为-4611.47万元,扣除非经常性损益后的净利润为-5836.77万元;容诚会计师事务所(特殊普通合伙)对公司2024年度财务报告出具了无法表示意见的审计报告。公司触及《深圳证券交易所股票上市规则》第9.3.1条(一)及(三)的规定,公司股票交易自2025年4月29日起被实施退市风险警示。
公司于2025年10月31日披露了《2025年第三季度报告》,公司2025年1—9月份实现营业收入3400.25万元,归属于上市公司股东的净利润-1.88亿元,归属于上市公司股东的扣除非经常性损益的净利润-1.68亿元。如公司2025年度存在《股票上市规则》第9.3.12条规定的情形,公司股票将被终止上市,敬请广大投资者注意投资风险。
综合自:公司公告
校对:刘星莹