
1月10日至14日,“死了么”APP霸榜苹果AppStore付费榜榜首位置,行业热度居高不下。近日,官方持续对外释放动态信息,包括即将启用全球化品牌名Demumu、预告本周将完成融资、回应“抄袭”争议等。
从目前已知信息可得,“死了么”APP基于网友评论区讨论的创意,通过较低的技术成本设计而生。逐渐引发网友关注并破圈传播,核心原因一方面在于“死了么”名称引发的广泛好奇,一方面在于APP切中网友对独居、孤独、死亡等议题的关注。
但如果APP本身的运行模式,并不能成功实现对独居人士的关注与保护,产品立足的基石是否会坍塌?
第一财经记者在实测中发现,1月12日、13日连续两日断签之后,14日上午10:19,预留邮箱收到预警邮件,内容显示:“我是XX,我已经连续2天没有活动了。快来检查我的身体状态。”
有网友表示,该预警机制存在时效问题,不如智能硬件类产品实时监测身体情况。连续两日未签次日才邮件通知,预警滞后,时效与邮件的形式都难以应对心梗、跌倒等突发风险。且签到机制易被遗忘,多次接收预警邮件后,易引发“狼来了”效应。
目前该款APP 无位置监测、生理数据采集等功能,无法识别真实危险场景。即使两日后通知预警,如果无法锁定具体位置与身体情况,也无法实现对独居人士的保护功能,网友称其“只能提醒,无法救命”。

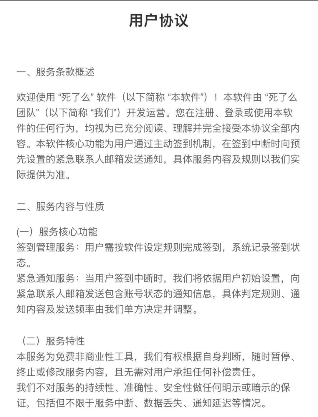
来源:“死了么”APP用户协议
预警保护时效性问题之外,“死了么”APP《用户协议》也存在法律漏洞。《服务特性》中注明:该服务为免费非商业性工具,(“死了么”APP官方)有权根据自身判断,随时暂停、终止或修改服务内容,且无需对用户承担任何补偿责任。不对服务的持续性、准确性、安全性做任何明示或暗示的保证,包括但不限于服务中断、数据丢失、通知延迟等情况。同时在《平台责任》一栏强调,(“死了么”APP官方)不对紧急通知功能的及时性、准确性负责,用户需自行评估并承担因通知延误、误判等引发的全部风险。
对于上述《用户协议》内容,德恒律师事务所合伙人刘安邦对第一财经记者表示,相关内容涉及违反公平原则等问题。网络平台用户协议是典型的格式合同,根据《民法典》第四百九十六条、第四百九十七条,提供格式条款的一方应遵循公平原则确定双方权利义务,并采取合理方式提示对方注意免除或减轻其责任等与对方有重大利害关系的条款。
具体来看,“平台‘有权随时修订本协议’,用户继续使用即视为接受”,这赋予了平台单方、无限制修改合同的权利,用户丧失了协商权,只能被动接受或放弃服务,违反了合同公平原则。
另外,《协议》中的“不保证”“不负责”相关内容,将平台通知系统可能失效的风险完全转嫁给用户,免除了平台在保障账户与信息安全方面的基本责任,加重了用户负担,依据《民法典》,相关内容可能因显失公平而无效。
《数据处置权利》提及APP有权收集、存储、使用用户相关数据,并对数据进行匿名化、去标识化处理,用于服务优化、技术研究或其他合法目的。刘安邦称,“其他合法目的”是模糊的兜底条款,为数据使用留下了不受限制的空间,涉嫌违反《个人信息保护法》的“目的明确”和“最小必要”原则。
作为一款付费下载APP,《协议》在“服务内容与性质 (二)”中明确声明:“本服务为免费非商业性工具”。此表述构成了对用户的明确承诺,但在实际运营中改为收费,与此前承诺直接矛盾,可能涉嫌违反《消费者权益保护法》中关于经营者不得作虚假或者引人误解的宣传的规定,侵犯了用户的知情权。
整体来看,刘安邦表示,根据《民法典》及《消费者权益保护法》,《用户协议》中不合理地免除平台责任、加重用户责任、限制用户主要权利的条款,在法律上被认定为“霸王条款”而无效的可能性很高。
“死了么”APP官方在1月11日发文称,为了让项目能够健康、持续地发展,并覆盖日益增长的短信、服务器等成本,基于成本(考量)推出 8 元付费方案。截至发稿,“死了么”APP暂未进行版本更新或功能增添。