涉嫌单位行贿被起诉,信邦制药股价前一日涨停今日闪崩
来源:界面新闻2025-12-11 11:20

12月11日,A股医药板块上演戏剧性一幕,贵州信邦制药股份有限公司(信邦制药,002390.SZ)在凌晨披露涉嫌单位行贿被检察机关起诉的公告后,股价遭遇剧烈反转。

信邦制药股价表现

前一交易日,信邦制药股价盘中突然拉升,最终以4.15元/股涨停收盘,成交金额突破6亿,总市值升至80.67亿元。刚实现放量涨停,今日便低开低走快速下探。截至发稿,公司股价跌超9%,逼近跌停,成交额突破5亿元。

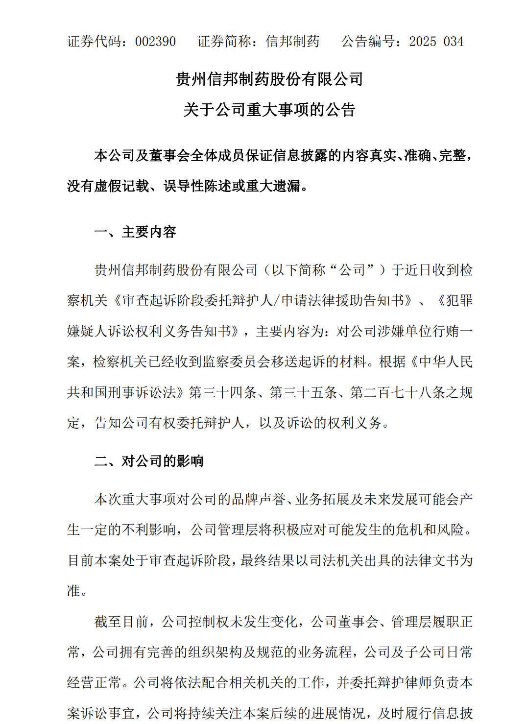
信邦制药公告

信邦制药在12月11日凌晨发布重大事项公告称,公司收到检察机关《审查起诉阶段委托辩护人/申请法律援助告知书》、《犯罪嫌疑人诉讼权利义务告知书》,对公司涉嫌单位行贿一案,检察机关已收到监察委员会移送起诉的材料。

值得注意的是,此次信邦制药被起诉并非新增涉案,源头可追溯至其子公司贵州科开医药有限公司的历史问题。科开医药由信邦制药持股99.99%,是其医药流通业务的重要载体。2025年2月26日,贵州省开阳县人民法院已立案受理科开医药单位行贿罪及公司实控人安怀略行贿罪一案。而该案现已由监察委员会移送至检察机关。

据公开资料,科开医药的前身是2002年贵阳医学院科技开发公司药品销售部改制企业,其业务与医疗系统深度绑定。2013年,信邦制药启动对科开医药的重大资产重组,并于2014年完成收购,而此次诉讼的焦点正指向该历史并购过程中可能存在的利益输送问题。

信邦制药成立于1995年1月,是贵州省医药流通龙头企业,公司于2010年在深交所上市。目前,信邦制药控股股东为贵州金域实业投资合伙企业(有限合伙),持股比例为18.52%,公司董事长为安怀略的女儿安吉,两人为信邦制药实际控制人,持股比例分别为13.07%和11.52%。

诉讼风险之外,信邦制药自身的经营状况也不容乐观。2025年三季报显示,公司第三季度营收为14.21亿元,下降6.42%;净利润为4512.81万元,下降26.87%。前三季度营收为42.66亿元,下降6.55%;净利润为1.52亿元,下降13.74%。

针对此次被起诉,信邦制药在公告中表示,该事项可能对公司品牌声誉、业务拓展及未来发展产生不利影响。目前案件处于审查起诉阶段,最终结果以司法机关出具的法律文书为准。公司控制权未发生变化,日常经营正常。公司将依法配合相关机关工作,并委托辩护律师负责本案诉讼事宜,持续关注案件进展并履行信息披露义务。

责任编辑: 陈勇洲
声明:证券时报力求信息真实、准确,文章提及内容仅供参考,不构成实质性投资建议,据此操作风险自担
下载“证券时报”官方APP,或关注官方微信公众号,即可随时了解股市动态,洞察政策信息,把握财富机会。
网友评论
登录后可以发言
发送
网友评论仅供其表达个人看法,并不表明证券时报立场
暂无评论
为你推荐
时报热榜
换一换
    热点视频
    换一换