6000万元逾期,又一家公司“踩雷”中融信托!
来源:证券时报网作者:叶玲珍2024-01-03 21:48

中融信托逾期兑付风波仍未停歇。

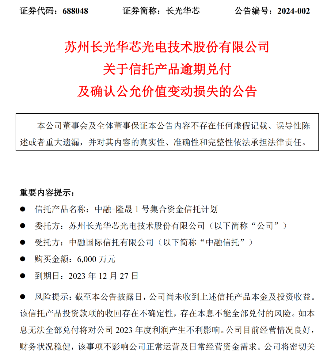
1月3日晚间,长光华芯(688048)发布公告,公司认购的“中融-隆晟1号集合资金信托计划”产品已逾期,且尚未兑付,存在本息不能全部收回的风险,可能对2023年利润产生不利影响。

基于谨慎性原则,长光华芯拟对前述信托产品确认公允价值变动损失4800万元,将导致公司净利润减少4800万元,最终数据以会计师事务所审计的财务数据为准。

长光华芯表示,已就上述信托产品逾期兑付的事宜与中融信托进行了沟通,并督促中融信托尽快兑付本金及投资收益。截至目前,尚未收到中融信托的正式文件回复。

回溯2023年1月3日,长光华芯为实现闲置资金保值增值,以自有资金6000万元购买了中融国际信托有限公司发行的“中融-隆晟1号集合资金信托计划”产品,预期年化收益率为6.6%,存续期自认购日起算共计358天,到期日为2023年12月27日。据悉,前述信托理财产品风险等级为R3中风险,即不承诺保本和最低收益,具有一定的投资风险。

在会计处理上,长光华芯将“中融-隆晟1号集合资金信托计划”确认为以公允价值计量且其变动计入当期损益的金融资产,并确认初始投资成本6000万元。如今,伴随着信托计划逾期兑付,公司前述资产也将发生资产减值风险。

2023年8月份以来,多家上市公司以公告形式披露购买的中融信托相关产品发生逾期兑付,中融信托产品停兑消息开始发酵。更多内容请看《中融信托逾期兑付坐实!多家上市公司踩雷……

2023年9月16日凌晨,中融信托在官网首次正面回应,表示受内外部多重因素影响,部分信托产品无法按期兑付。公司与建信信托、中信信托签订了《委托管理服务协议》,聘请上述两家公司为中融信托经营管理提供专业服务,中融信托将继续按照有关法律和信托合同约定,对信托产品投资者承担受托人责任。

市场对长光华芯购买的信托产品逾期兑付已经有所预期。

早在2023年11月24日,长光华芯曾发布风险提示公告,鉴于目前中融信托产品的运营情况,预计“中融-隆晟1号集合资金信托计划”到期后可能出现逾期兑付情形。

本次逾期兑付对长光华芯的具体影响如何?

从资产端来说,截至2023年9月30日,长光华芯总资产34.44亿元,净资产31.73亿元,对“中融-隆晟1号集合资金信托计划”产品投资本金6000万元约占总资产的1.74%,占净资产的1.89%,公司表示逾期兑付不影响正常经营活动的现金周转。

相较于资产端,利润端的影响或许较为明显。2022年长光华芯净利润为1.19亿元,若最终对逾期产品计提4800万元减值损失,扣减的利润将约占2022年净利的40%,而公司2023年前三季度尚处于亏损状态。

资料显示,长光华芯专注于半导体激光芯片的研发、设计及制造,主要产品包括高功率单管系列产品、高功率巴条系列产品、高效率VCSEL系列产品及光通信芯片系列产品等。2023年前三季度,受激光器市场需求疲软、产品价格策略调整影响,叠加产能利用率不足,摊销费用较高,长光华芯业绩出现下滑,营收为2.19亿元,同比下滑30.91%;净利润为亏损2236.58万元,同比由盈转亏。

“踩雷”信托的不止长光华芯一家。

据不完全统计,2023年以来已有超30家上市公司披露信托产品逾期公告,其中安记食品、火星人、法狮龙、金房能源、安利股份、传智教育、长光华芯7家上市公司在近一个月官宣遭遇逾期兑付,涉及金额超2亿元,而产品受托方均为中融信托。

具体来说,金房能源、传智教育、安利股份购买的信托产品均为“中融-圆融1号集合资金信托计划”,涉及本金分别为5000万元、5000万元、2000万元,火星人、法狮龙认购的中融信托相关产品涉及本金分别为5000万元、6000万元。

多数公司表示,信托产品本息无法全部兑付将对利润产生不利影响,但不会影响公司的持续运营能力及日常经营资金需求。

责编:张骞爻

校对:祝甜婷

责任编辑: 张骞爻
声明:证券时报力求信息真实、准确,文章提及内容仅供参考,不构成实质性投资建议,据此操作风险自担
下载“证券时报”官方APP,或关注官方微信公众号,即可随时了解股市动态,洞察政策信息,把握财富机会。
网友评论
登录后可以发言
发送
网友评论仅供其表达个人看法,并不表明证券时报立场
暂无评论
为你推荐
时报热榜
换一换
    热点视频
    换一换