又一重大资产重组宣告终止。
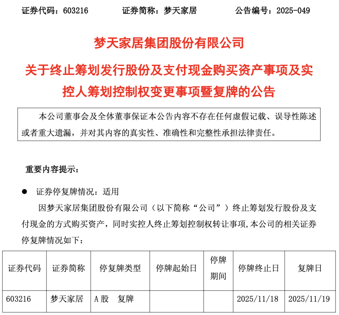
今日(11月18日),梦天家居公告称,公司终止筹划发行股份及支付现金的方式购买资产,同时实控人终止筹划控制权转让事项。公司股票将于明日(11月19日)上午开市起复牌。据此前公告,公司拟筹划收购上海川土微电子股份有限公司(以下简称“川土微”)控制权,并募集配套资金,预计构成重大资产重组。
值得一提的是,川土微是高端模拟芯片领域的知名供应商,产品已广泛应用于工业控制、电源能源、通讯与计算、汽车电子等领域。该公司股东既有知名半导体投资机构元禾璞华,也有比亚迪等上市公司,此前曾多次传出计划独立上市的消息。
终止重大资产重组
11月18日晚间,梦天家居发布公告称,公司决定终止筹划发行股份及支付现金购买川土微控制权事项,同时实控人余静渊终止筹划控制权转让事项。公司股票将于2025年11月19日复牌。


根据公告,停牌期间,梦天家居就筹划发行股份及支付现金购买资产事项、实控人就筹划控制权变更事项进行了充分探讨,但由于涉及事项较多,经交易各方就核心条款经多次协商和谈判后,仍未达成共识,经慎重考虑并友好协商,各方决定终止筹划前述事项。
回顾此前,梦天家居11月5日发布公告称,公司正在筹划通过发行股份及支付现金的方式收购川土微控制权,并募集配套资金。根据《上市公司重大资产重组管理办法》《上海证券交易所股票上市规则》等相关规定,预计构成重大资产重组。
梦天家居当时称,本次交易尚处于筹划阶段,截至公告披露日,川土微的估值尚未最终确定。
另外,梦天家居还收到实控人余静渊的通知,实控人正在筹划控制权转让事项,与上述发行股份及支付现金购买资产事项不互为前提。
资料显示,梦天家居主要从事木门、墙板、柜类等定制化木质家具的设计、研发、生产和销售,为客户提供家居的整体空间解决方案;公司的主要产品为“梦天”旗下系列品牌的木门、墙板、柜类等家具产品。
业绩方面,今年前三季度,梦天家居实现营收7.73亿元,同比下降2.93%;归母净利润5630.31万元,同比增长37.60%;扣非净利润3687.01万元,同比下降0.02%。2023年和2024年,梦天家居分别实现归母净利润9572.96万元、6126.11万元,同比大幅下降56.56%、36.01%。
今年前三季度,梦天家居关闭经销店160家,新开32家。
停牌前夕(11月5日),梦天家居股价报15.7元,总市值为34.96亿元。
拟跨界杀入芯片领域
据悉,此次拟收购的标的公司——川土微成立于2016年,注册资本为1902.79万元,现已成为隔离、接口等高端模拟芯片领域的知名供应商,合作客户累计超过5000家。
该公司产品涵盖隔离与接口、驱动与电源、高性能模拟三大产品线以及μMiC战略产品(micro-Module in Chip),目前产品已广泛应用于工业控制、电源能源、通讯与计算、汽车电子等领域。公司曾获评国家级专精特新“小巨人”企业、“高新技术企业”等称号。


值得一提的是,川土微股权结构高度分散,股东数量多达50位。据企查查,陈东坡持股15.2818%,其余49位股东持股在0.0268%至6.8321%之间。
其中,陈东坡是浙江大学电路与系统专业博士,离职创业前为上海交通大学微电子学院副教授,拥有15年的射频芯片研发设计经验。
川土微此前经历了11轮融资,2019年完成数千万A轮融资,由中汇金资本领投,Pre-A轮独家投资方磐霖资本加码跟投;于2021年完成B轮融资,由知名半导体投资机构元禾璞华领投,金浦投资等跟投,老股东磐霖资本、朗玛峰持续加码。
川土微2021年进军汽车领域后,在2022年的C+轮融资中,上汽集团、比亚迪等车企被引入。据悉,该轮融资用于进一步提升公司核心技术及车规芯片等关键产品的迭代升级与新产品研发,巩固现有产品线的市场地位。
目前,川土微汽车业务覆盖电动主驱系统、车用总线网络、车载充电机、电动空调、电池管理系统、DC/DC电源等应用领域,产品涵盖隔离、接口、驱动与电源、高性能模拟等系列。
在此之前,川土微曾多次传出计划独立上市的消息。据其官网,川土微于今年6月召开股改创立大会,7月,川土微从其他有限责任公司变更为股份有限公司,正式完成股改。
责编:战术恒
排版:汪云鹏
校对:杨舒欣
