国际金融报
陆怡雯
2025-11-12 22:30
晶澳科技(002459)发布澄清公告。
11月12日,受市场传闻影响,光伏产业链股大幅跳水,截至收盘,阿特斯跌超14%,艾罗能源跌超10%,隆基绿能、晶澳科技、通威股份等跌超6%。

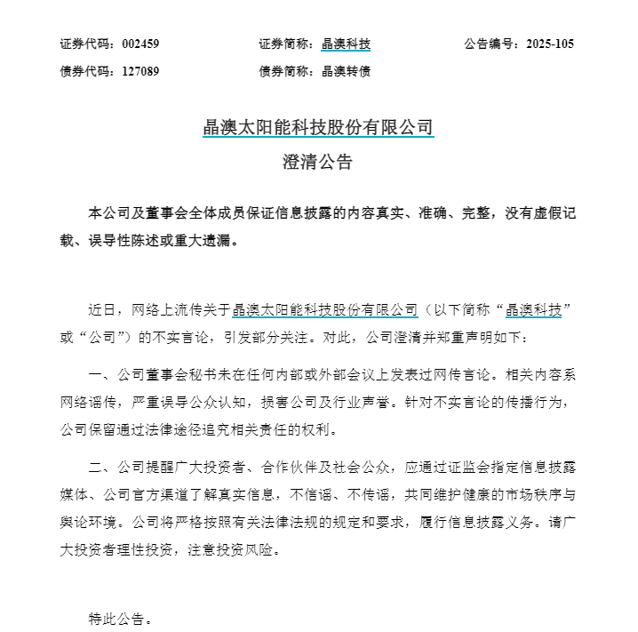
当日晚间,晶澳科技发布澄清公告称,近日,网络上流传关于公司的不实言论,引发部分关注。对此,公司澄清并郑重声明如下:公司董事会秘书未在任何内部或外部会议上发表过网传言论。相关内容系网络谣传,严重误导公众认知,损害公司及行业声誉。针对不实言论的传播行为,公司保留通过法律途径追究相关责任的权利。

公司提醒广大投资者、合作伙伴及社会公众,应通过证监会指定信息披露媒体、公司官方渠道了解真实信息,不信谣、不传谣,共同维护健康的市场秩序与舆论环境。公司将严格按照有关法律法规的规定和要求,履行信息披露义务。请广大投资者理性投资,注意投资风险。
12日下午,中国光伏行业协会亦发布声明称,当下,中国光伏行业协会和行业内各企业正一道努力,相关工作正在稳步推进。网络流传的小道消息均为不实信息,请各位注意甄别,慎重决策。协会坚定维护国家利益、行业利益,妄图通过造谣抹黑、恶意做空光伏行业牟取利益的恶劣行为,协会将与之斗争到底。
综合自:公司公告、公开行情、中国光伏行业协会
校对:刘榕枝