证券时报网
刘茜
2025-11-03 20:42
终止上市。
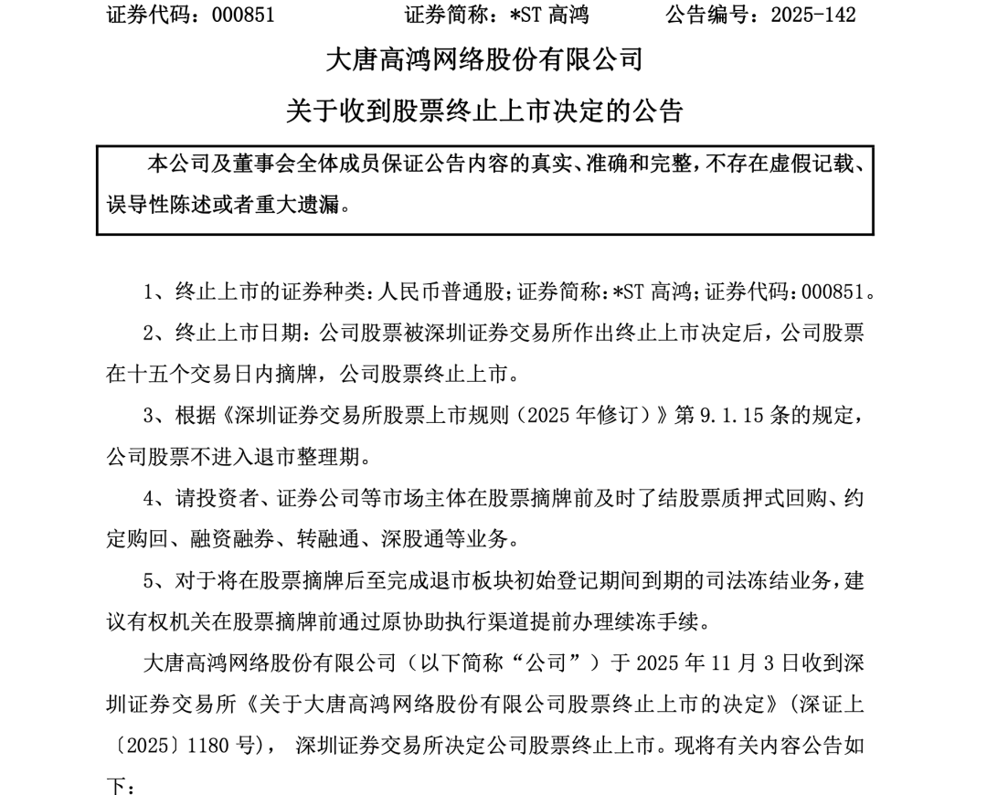
*ST高鸿(000851.SZ)11月3日夜间发布公告称,公司于当日收到深圳证券交易所《关于大唐高鸿网络股份有限公司股票终止上市的决定》,决定公司股票终止上市。公司股票在2025年9月1日至9月26日期间,连续二十个交易日的股票收盘价均低于1元,触及交易类强制退市情形。公司股票不进入退市整理期,将于被作出终止上市决定后十五个交易日内摘牌。公司已与太平洋证券签订《委托股票转让协议》,聘请其为代办机构。

值得注意的是,*ST高鸿还存在重大违法退市情形。今年8月8日,*ST高鸿收到中国证监会下发的《行政处罚事先告知书》。证监会称近日对深交所主板上市公司*ST高鸿涉嫌信息披露违法违规行为依法作出行政处罚事先告知,拟对相关责任主体罚款1.6亿元,对配合造假的第三方罚款700万元。*ST高鸿涉嫌触及重大违法强制退市情形,深交所将依法启动退市程序。
经证监会调查,*ST高鸿长期开展无商业实质的笔记本电脑等“空转”“走单”业务,大幅虚增收入和利润,违反证券法律法规。对于可能涉及的犯罪线索,证监会表示,将坚持应移尽移的工作原则,严格按照《刑法》《最高人民检察院 公安部关于公安机关管辖的刑事案件立案追诉标准的规定(二)》的规定移送公安机关。
除了财务造假,*ST高鸿还触及“欺诈发行”这一“红线”。公司在2020年申请非公开发行股票时,相关文件引用了2018—2020年的虚假收入和利润数据。2021年4月,这次非公开发行获得中国证监会批准,*ST高鸿成功募集资金12.50亿元。这一行为被认定为欺诈发行,也触发了重大违法强制退市情形。
综合自:公司公告、e公司此前报道
校对:李凌锋