突发!A股公司实控人,被妻子起诉:离婚、分割财产!双方曾多次“闹离婚”
来源:证券时报网作者:赵黎昀2024-06-27 21:33
字号
超大
标准

2021年登陆资本市场的博亚精工(300971),自2022年就曝出实控人夫妇离婚诉讼事项。不过几经转折,双方的离婚纠纷依然在持续。

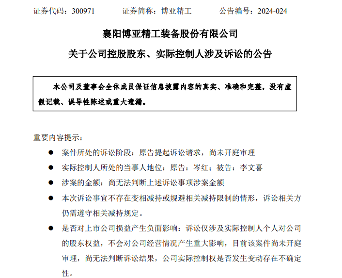
2024年6月27日晚间博亚精工披露相关事项最新公告显示,近日收到实际控制人李文喜通知,李文喜近日收到《襄阳高新技术产业开发区人民法院应诉通知书》,原告岑红诉李文喜离婚纠纷案,由襄阳高新技术产业开发区人民法院立案,原告请求判令离婚并进行财产分割。

截至本公告披露日,上述诉讼案件尚未开庭审理。

2022年1月博亚精工就曾公告,实控人李文喜近日收到《襄阳高新技术产业开发区人民法院应诉通知书》,原告岑红诉李文喜离婚纠纷案,由襄阳高新技术产业开发区人民法院于2022年1月10日立案,原告请求判令离婚并进行财产分割。

此后在2023年4月,博亚精工披露,李文喜收到法院出具的《民事判决书》,判决不准予原告岑红与被告李文喜离婚。案件受理费由原、被告各半负担。如不服本判决,可在收到判决书之日起15日内,向法院递交上诉状,并按对方当事人的人数提交副本,上诉于湖北省襄阳市中级人民法院。

不过彼时公司称,经向当事人了解,原、被告双方收到判决书后15日内均未上诉,一审判决已生效。

2024年3月,博亚精工再度公告,李文喜向襄阳高新技术产业开发区人民法院提起诉讼,请求解除与岑红的婚姻关系,财产(包括股权)、债权债务依法分割。

不过在今年5月,上述离婚诉讼再度搁浅,博亚精工公告,李文喜收到襄阳高新技术产业开发区人民法院出具的《民事裁定书》,原告撤诉。

博亚精工主要从事板带成形加工精密装备及关键零部件和特种装备配套零部件的研发、生产和销售,近年来经营业绩整体稳健。

2023年,该公司实现营业收入4.28亿元,同比增长3.16%;净利润6625.84万元,同比增长7.05%。

截至6月27日公告,李文喜、岑红仍为上市公司的控股股东、实际控制人。

李文喜直接持有博亚精工2182.6万股(占公司总股本的25.98%),岑红直接持有上市公司股份240万股(占公司总股本的2.86%),双方合计直接持有公司股份2422.6万股(占公司总股本的28.84%)。

截至2024年5月16日,李文喜未来半年内到期的质押股份累计数量为0股,占其所持股份的0%,占公司总股本的0%;未来一年内到期(包含前述未来半年内到期)的质押股份累计数量为1350万股,占其所持股份的61.85%,占公司总股本的16.07%,对应融资余额为1亿元。李文喜还款资金来源为其自有及自筹资金,具备相应的资金偿付能力。

公开资料显示,李文喜为高级工程师,享受国务院特殊津贴专家。

1984年8月至1999年6月,历任襄轴股份冶金科副主任、工艺处理化室主任、轴承研究所材料室主任、实业总公司经营处处长;

1999年6月至2000年10月,任襄樊市新兴联机械有限公司总经理;

2001年11月起,历任襄阳博亚精工装备股份有限公司总经理、执行董事、董事长;兼任湖北浩天博能机电科技有限公司执行董事,襄阳振本传动设备有限公司执行董事,总经理,襄阳博亚精工机器有限公司执行董事,西安智安博科技有限公司执行董事,襄阳市第十七届,十八届人大代表,湖北省第十四届人大代表,湖北省光彩促进会四届一次理事会副会长,襄阳市工商业联合会(总商会)兼职副主席,襄阳高新区总商会(企业联合会)会长,襄阳市湖南商会会长。

此外,李文喜还任武汉科技大学硕士研究生兼职导师,武汉科技大学兼职教授,湖北文理学院机械工程专业硕士研究生兼职指导教师。

对于实控人的离婚纠纷,博亚精工称,截至本公告披露日,诉讼仅涉及实际控制人个人对公司的股东权益,与公司生产经营无关,不会对公司经营情况产生重大影响,因该案件尚未开庭审理,公司无法判断诉讼结果,亦无法预计诉讼进程及判决时间,公司实际控制权是否发生变动存在不确定性。

公司目前日常经营一切正常,公司将根据案件的进展,及时履行信息披露义务。

责任编辑: 彭勃
声明:证券时报力求信息真实、准确,文章提及内容仅供参考,不构成实质性投资建议,据此操作风险自担
下载"证券时报"官方APP,或关注官方微信公众号,即可随时了解股市动态,洞察政策信息,把握财富机会。
用户评论
登录后可以发言
网友评论仅供其表达个人看法,并不表明证券时报立场
发表评论
暂无评论
时报热榜
换一换
    热点视频
    换一换