江苏泰州:实行商品房“优质优价”管理 给予企业更高的定价自由度
来源:泰州建设微信号2024-01-24 15:16
字号
超大
标准
优化价格备案,实行商品房“优质优价”管理,给予企业更高的定价自由度,相关部门做好商品房价格备案管理工作。
(原标题:前所未有!泰州发布2024楼市新政,字字真金!)

江苏省泰州市住房和城乡建设局联合泰州市财政局、泰州市自然资源和规划局等发布《关于优化调整市区房地产政策的通知》。通知提出,优化价格备案,实行商品房“优质优价”管理,给予企业更高的定价自由度,相关部门做好商品房价格备案管理工作。

全文如下:

前所未有!泰州发布2024楼市新政,字字真金!

2024刚开年!泰州楼市就迎来“超级利好”!就在刚刚,泰州官宣重磅新政!

1月23日下午“安得广厦”房产超市——“泰20条”房地产政策宣传解读▼▼图片

明确就支持刚性和改善性住房需求、激发市场主体活力、提升服务监管能力三大方面,出台20项举措,都有哪些内容呢?快来一睹为快~具体通知如下

图片

图片

图片

图片

图片

图片

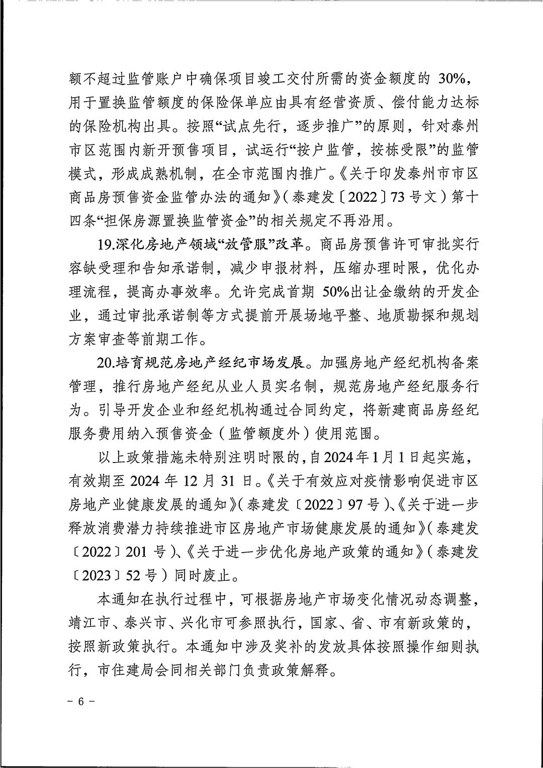
上下拖动查看

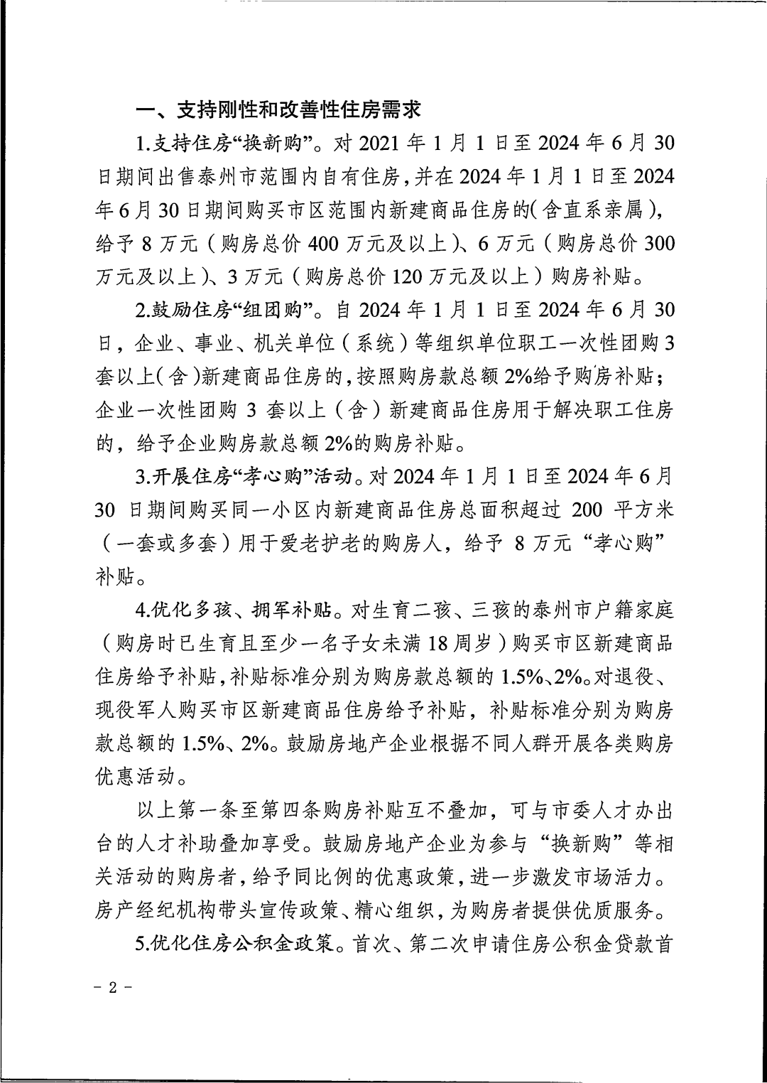
为适应当前房地产市场形势变化,满足刚需及改善等多样化住房需求。本次新政明确将继续发放购房补贴,并以“换新购”、“组团购”、“孝心购”、“优化多孩、拥军补贴”等形式“升级”并延续政策利好!注:本次新政,购房补贴可以直接用来抵扣首付。享受购房补贴的人群需在交房后一个月内完成契税缴纳,否则可能会影响个人征信。给大家划重点:1.支持住房“换新购”对2021年1月1日至2024年6月30日期间出售泰州市范围内自有住房,并在2024年1月1日至2024年6月30日期间购买市区范围内新建商品住房的(含直系亲属),给予8万元(购房总价400万元及以上)、6万元(购房总价300万元及以上)、3万元(购房总价120万元及以上)购房补贴。图片购房补贴标准:购房总价400万元及以上——8万元购房总价300万元及以上——6万元购房总价120万元及以上——3万元举个例子:阿福2022年12月出售了其兴化的一套自有住房,并于2024年1月在海陵区重新购买了一套新建商品住房住房花了约320万,由于阿福出售和新购住房符合政策规定的区域范围及时间条件,且购房总价300万元以上那他可以得到6万元的购房补贴。因为阿福名下没有房产,他可以做到首付最低2成,首付为320*20%=64(单位:万元),由于本次新政购房补贴的钱可以直接用来抵扣首付,所以阿福实际最终只需拿出64-6=58(单位:万元)的首付款。

2.鼓励住房“组团购”

自2024年1月1日至2024年6月30日,企业、事业、机关单位(系统)等组织单位职工一次性团购3套以上(含)新建商品住房的,按照购房款总额2%给予购房补贴;企业一次性团购3套以上(含)新建商品住房用于解决职工住房的,给予企业购房款总额2%的购房补贴。

图片

3.开展住房“孝心购”

对2024年1月1日至2024年6月30日期间购买同一小区内新建商品住房总面积超过200平方米(一套或多套)用于爱老护老的购房人,给予8万元“孝心购”补贴。

图片

举个例子:为更好的照顾家里老人,阙阙于2024年1月9日在城南某在建在售项目买了一套225㎡的大平层产品用于和父母同住。符合“孝心购”补贴条件,其最终可以得到8万元购房补贴,补贴款同样可以用来抵扣首付。

4.优化多孩、拥军补贴

对生育二孩、三孩的泰州市户籍家庭(购房时已生育且至少一名子女未满18周岁)购买市区新建商品住房给予补贴,补贴标准分别为购房款总额的1.5%、2%。对退役、现役军人购买市区新建商品住房给予补贴,补贴标准分别为购房款总额的1.5%、2%。鼓励房地产企业根据不同人群开展各类购房优惠活动。图片多孩、拥军补贴主要针对人群为生育二孩、三孩的泰州市户籍家庭及退役、现役军人。

购房补贴标准:二孩家庭、退役军人——补贴标准为购房款总额的1.5%三孩家庭、现役军人——补贴标准为购房款总额的2%

比方说,以上符合补贴条件的人群按购房款总额200万来算,如果是补贴1.5%可以得到3万元的购房补贴,补贴2%可以得到4万元的购房补贴,购房补贴可用于抵扣首付。注:以上第一条至第四条购房补贴互不叠加,可与市委人才办出台的人才补助叠加享受。

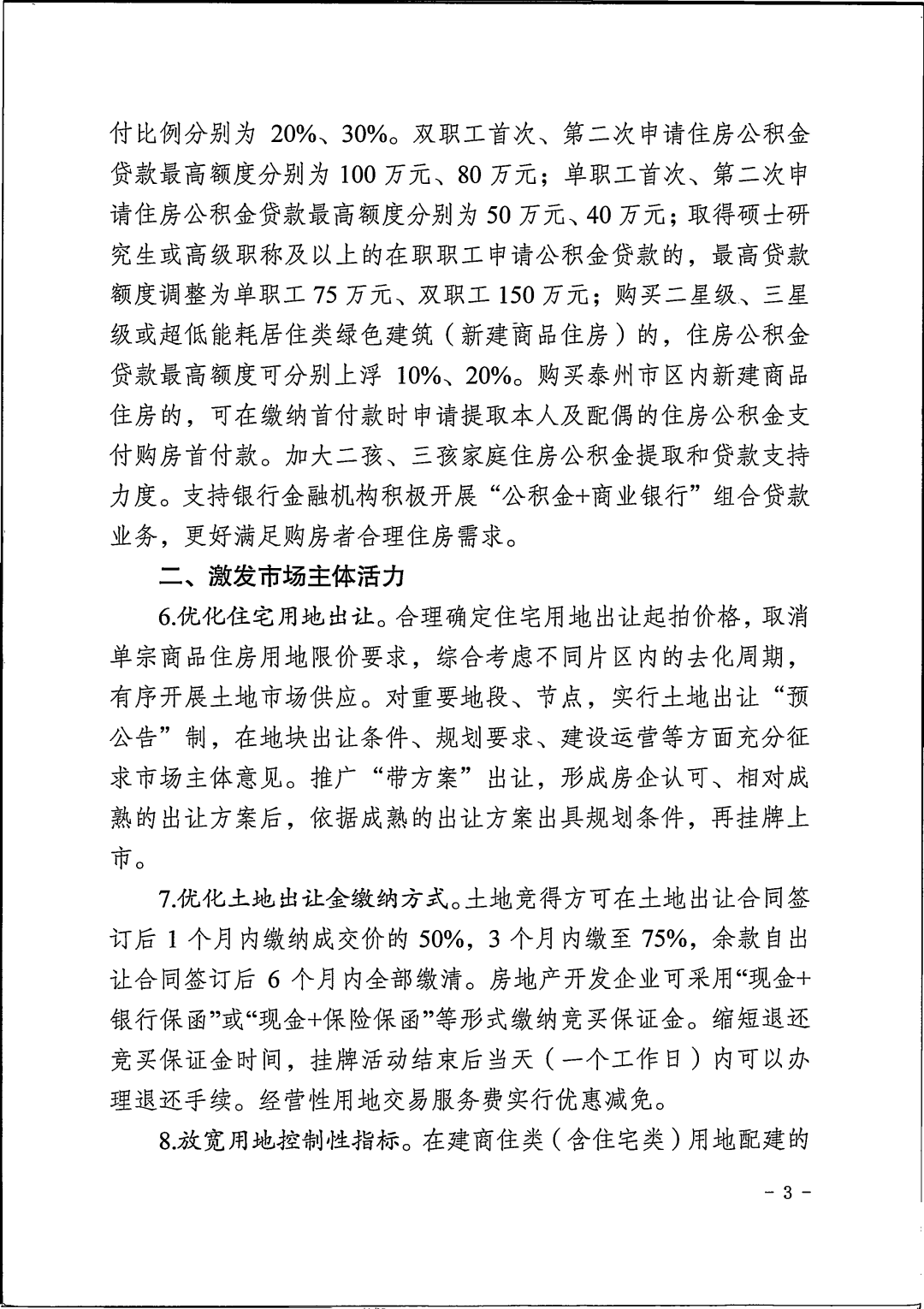
5.优化住房公积金政策

双职工住房公积金贷款最高贷款额度为100万元,单职工住房公积金贷款最高贷款额度为50万元,首次申请住房公积金贷款首付比例为20%,第二次申请住房公积金贷款首付比例为30%。

图片

附:住房公积金贷款利率

图片

注:如果第二次使用公积金贷款,贷款利率按公积金贷款基准利率上浮10%执行除此之外,取得硕士研究生或高级职称及以上的在职职工申请公积金贷款的,最高贷款额度调整为单职工75万元、双职工150万元;购买二星级、三星级或超低能耗居住类绿色建筑(新建商品住房)的,住房公积金贷款最高额度可分别上浮10%、20%。购买泰州市区内新建商品住房的,可在缴纳首付款时申请提取本人及配偶的住房公积金支付购房首付款。加大二孩、三孩家庭住房公积金提取和贷款支持力度。支持银行金融机构积极开展“公积金+商业银行”组合贷款业务,更好满足购房者合理住房需求。

一直以来,我市大力支持改善、刚需以及人才购房,积极探索助力市区房地产市场平稳健康发展的新举措。经过一系列的政策放松,泰州目前的购房政策已经是非常宽松的了,比如:

●降低首付:泰州首套、二套首付比例调整至最低水平,进一步降低刚需及改善购房门槛;

●房贷利率降低:最新首套房利率为LPR-50BP,即3.7%,最新二套住房贷款利率为LPR+20BP,较之前的LPR+60BP直接减少了40BP;

●存量房贷利率下调:最低可至4.0%,存量房贷利率也已经主动下调,供楼成本大大降低;

●发放购房补贴:“换新购”、“组团购”、“孝心购”、“优化多孩、拥军补贴”,给予购房补贴...进一步刺激购房需求……

此外,泰州还在「扩大房票范围、卖旧换新、人才购房、尊师崇教、高品质住宅」等方面,出台了相应政策,惠及范围之广、力度之大,前所未有!

当前,泰州楼市延续巡展会火热态势,持续向好,居民购房信心逐步回归。随着政策支持力度进一步加大,更有助于市场预期好转。

大家怎么看?2024大家有置业需求吗?留言区一起讨论吧。

责任编辑: 陈勇洲
校对: 刘榕枝
声明:证券时报力求信息真实、准确,文章提及内容仅供参考,不构成实质性投资建议,据此操作风险自担
下载"证券时报"官方APP,或关注官方微信公众号,即可随时了解股市动态,洞察政策信息,把握财富机会。
用户评论
登录后可以发言
网友评论仅供其表达个人看法,并不表明证券时报立场
发表评论
暂无评论
时报热榜
换一换
    热点视频
    换一换