地方国资又出手!
来源:证券时报网作者:李小平2024-01-08 23:26

拿下新湖中宝(600208)10.11%股权不到一年,衢州国资又要加码了。

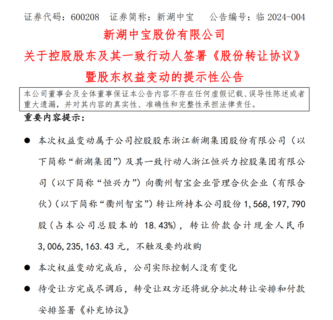
1月8日晚,新湖中宝公告显示,公司接到控股股东新湖集团的通知,为了进一步优化公司股东架构、争取地方政策支持、全面深化合作、推进公司转型,新湖集团及一致行动人浙江恒兴力控股集团,与衢州智宝企业管理合伙企业(有限合伙),于1月8日签署了《股权转让协议》。

根据股权转让协议,新湖集团、恒兴力拟以协议转让方式,向衢州智宝分别转让其所持有的公司股份13.58亿元股(占公司总股本15.96%)和2.09亿元股份(占公司总股本2.47%)的无限售条件A股,合计转让股份15.68亿股,占公司总股本18.43%。上述股权转让价格为1.917元/股,转让价款合计现金30.06亿元。

公告显示,成立于2024年1月的衢州智宝,注册资金35亿元,由衢州工业发展集团、衢州智纳企业管理有限公司出资成立,分别持股99.9971%和0.0029%,实控人为衢州市国资委。目前,衢州工业发展集团也是新湖中宝股东衢州市新安财通智造股权投资合伙企业的控股股东。

此次股权转让完成后,黄伟及一致行动人合计持有新湖中宝24.16亿股,占上市公司总股本28.39%;衢州智宝及关联方衢州市新安财通智造股权投资合伙企业合计持有新湖中宝24.28亿股,占上市公司总股本28.54%。

换而言之,此次股权转让实施后,衢州国资方面将成为新湖中宝的第一大股东。不过,公告显示,此次股权后,新湖中宝实控人未发生变化。

新湖中宝与衢州的缘分,至少可以追溯到两年前。

2021年12月,新湖中宝正式公告,将公司注册地址由浙江嘉兴变更为衢州。彼时,公司表示,将深入利用在区块链、大数据、人工智能、新材料等技术领域的投资和布局,与衢州市展开在绿色能源、智能制造、智慧城市、数字化转型等方面的多层次全面合作,互利互惠,不断提高合作的广度与深度,加速公司战略转型,同时吸引集聚一批重大产业投资项目,助力衢州打造成为四省边际共同富裕先行示范区。

2023年2月,二者的缘分再进一步,合作方式也升级到混合所有制改革。

新湖集团与衢州国资委旗下新安财通签署了《股份转让协议》,浙江新湖集团股份以协议转让方式,向衢州市新安财通智造股权投资合伙企业(有限合伙)转让10%股份,转让价格为2.64元/股,转让价款合计现金22.7亿元。上述股权转让已实施完成。

到了2023年6月,新湖中宝再次公告,控股子公司浙江新湖智造实业有限公司拟与衢州绿石新材料股权投资合伙企业(有限合伙)、衢州神工三号股权投资合伙企业(有限合伙)和衢州融本源控股合伙企业(有限合伙)等,合作增资衢州市衢发瑞新能源材料有限公司。

其中,新湖智造合计认缴目标公司7367万元注册资本,占其注册资本的32.41%,对应投资金额2.21亿元。

对于当时增资入股,新湖中宝表示,本次投资系利用衢州新材料产业集聚优势,布局新能源电池产业链。项目达产后有助于公司向高端制造业转型升级。

据悉,作为浙江的“西大门”、长三角地区向中西部内陆拓展的桥头堡,近年来衢州围绕“工业强市、产业兴市”的目标,通过大力招商引资等“新招”“实招”,聚焦新材料、新能源等六大产业,经济发展迅速。

公开数据显示,衢州2023年前三季度全市生产总值(GDP)达到1531.67亿元,同比增长7.7%、浙江全省排名第三。增速分别高于全国、浙江省2.5个百分点和1.4个百分点。

对于衢州国资再次加码公司股权,新湖中宝表示,此次股权变更有利于优化公司股东结构,完善公司治理,推动公司业务快速发展,进一步增强公司竞争实力,有利于上市公司长远发展以及战略目标的实现。

责编:张骞爻

校对:王朝全

责任编辑: 张骞爻
声明:证券时报力求信息真实、准确,文章提及内容仅供参考,不构成实质性投资建议,据此操作风险自担
下载“证券时报”官方APP,或关注官方微信公众号,即可随时了解股市动态,洞察政策信息,把握财富机会。
网友评论
登录后可以发言
发送
网友评论仅供其表达个人看法,并不表明证券时报立场
暂无评论
为你推荐
时报热榜
换一换
    热点视频
    换一换