好队友出手!友发集团将获经销商1亿元以上增持!
来源:证券时报网作者:张一帆2023-12-03 21:36
字号
超大
标准

A股的增持、回购案例仍在不断增加。

今日晚间,友发集团(601686)宣布,公司股票将获得经销商群体的增持;恒通股份董事长李洪波向上市公司提议新的回购计划。

此外,今晚还有约20家上市公司披露回购进展显示,相关上市公司在11月均积极实施了回购方案。

友发集团经销商再出手

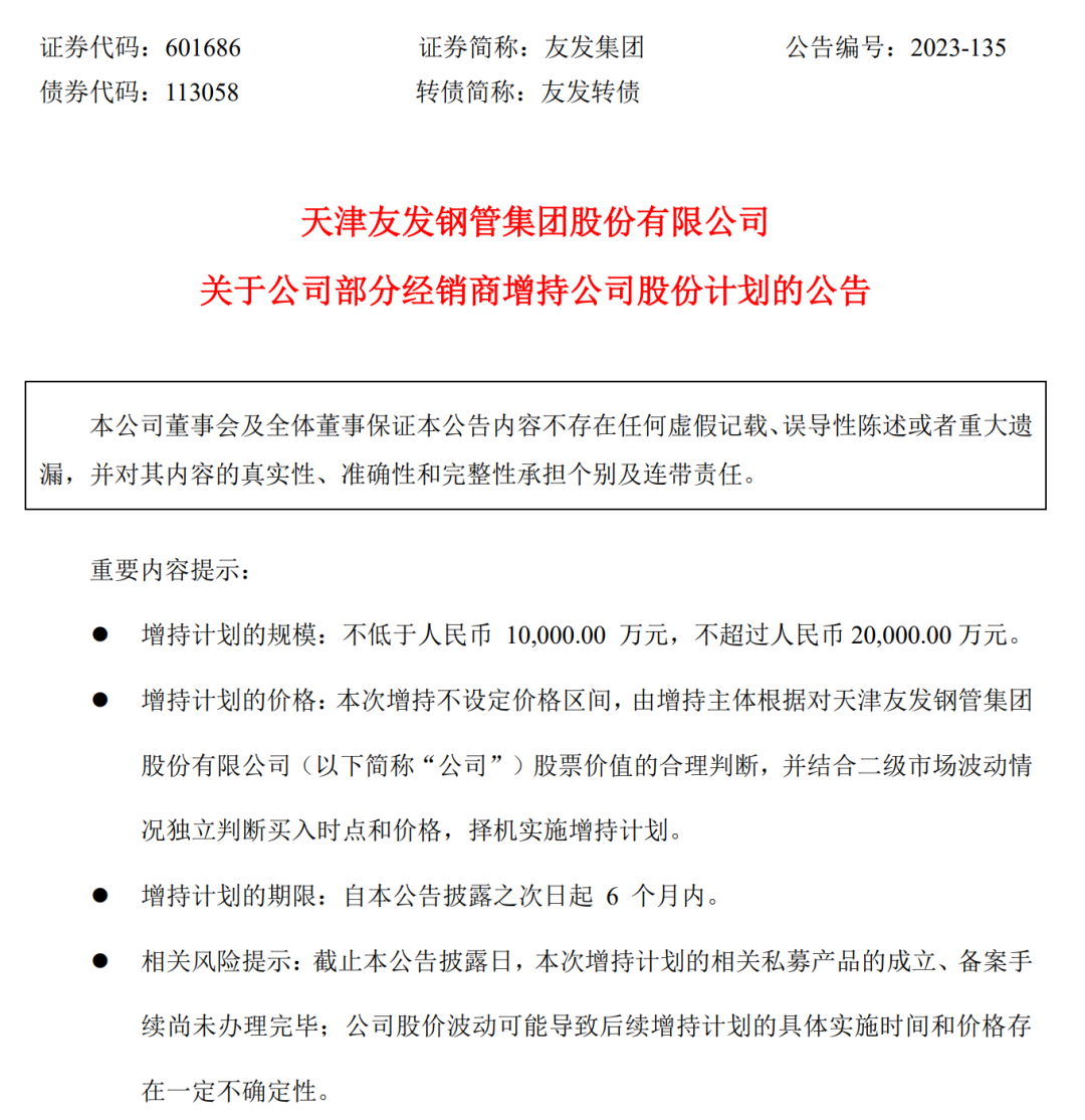
友发集团今日晚间公告,公司部分经销商拟自愿通过增持公司股票,增持计划规模为1亿元至2亿元。在未来6个月内,友发集团的经销商将根据对公司股票价值的合理判断,并结合二级市场波动情况独立判断买入时点和价格,择机实施增持计划。

据了解,友发集团经销商群体的增持目的,是基于对公司未来发展前景的信心以及对公司投资价值的认同,拟通过增持公司股票,分享公司发展成果,实现公司长远发展与经销商利益的结合。

事实上,本次已经不是友发集团的经销商们首次出手增持上市公司股票。今年2月,友发集团宣布经销商们完成一轮增持计划。在此前的3月内,经销商以自有资金及自筹资金,斥资1.27亿元,增持上市公司股票2122.91万股,占公司总股本的 1.48%。

友发集团与经销商的关系极为紧密。友发集团以钢管为主营产品,这一行业普遍采用经销商销售模式,多年以来友发集团通过经销商渠道实现的收入占公司营业收入比例超过90%。截至今年上半年,友发集团在全国合作的经销商超过千家,销售网络遍布全国。友发集团曾评价这些经销商“忠诚度高、信誉良好、实力较强,已经形成了共生的合作理念。”

为进一步巩固与经销商的合作关系,友发集团经常组织经销商专题培训、定期组织年会等活动,加强与经销商的信息交流,提升经销商的归属感与销售软实力。友发集团表示,未来公司还将进一步帮助经销商解决痛点问题,支持经销商做大做强。公司将与遍布全国的经销商一道,实现友发“由千万吨迈向千亿吨,做全球管业第一雄狮”目标。

近期,友发集团高级顾问韩卫东在钢铁产业链市场峰会上,曾向产业链企业喊话称,今冬明春,在宏观经济向好,钢铁市场强预期下整体谨慎乐观,重点关注需求兑现强度和铁矿石价格波动对成本平台影响。他建议贸易商们,持续深耕供应链服务,通过期现结合、服务提升价值等方式加速转型,重新获得市场核心竞争力。

今年以来,还有喜临门(603008)、东来技术(688129)、慕思股份(001323)、荣泰健康(603579)等上市公司披露了来自经销商增持计划,其中,喜临门经销商增持计划在今年7月已经完成,经销商们累计出资了约1亿元增持喜临门股票,喜临门称,本次增持旨在分享公司发展成果, 实现公司长远发展与经销商利益的充分结合。

回购方案积极落实中

除了即将获得经销商增持的友发集团,据Wind统计,今晚还有约20家上市公司在发布增持、回购进展。产业资本仍在积极行动,向市场释放积极信号。

恒通股份(603223)董事长李洪波今日向上市公司提议,以自有资金4000万元至8000万元回购公司股票。李洪波表示,本次提议是基于对公司未来发展的信心和对公司价值的认可,为完善公司长效激励机制,有效地将股东利益、公司利益和员工利益紧密结合在一起;增强投资者对公司的信心,推动公司股票价值的合理回归,切实保护全体股东的合法权益。

宝钢股份(600019)在11月实施了较大规模的回购。公司今日晚间公告, 11 月,公司通过集中竞价交易方式已累计回购股份6388.98 万股,支付的总金额达3.96亿元。宝钢股份的回购方案披露于10月16日,公司拟用不超过30亿元回购,如今回购期限仅过去1个半月,公司累计回购总金额已经达到9.03亿元。

宝钢股份副总经理王娟近期公开表示,当前我国经济呈现持续恢复向好的趋势,内生动力不断增强,在这样的宏观环境下,我国钢铁需求将企稳复苏,预计后续钢材市场的大方向将是底部抬升、震荡向上。她预计今年四季度和2024年,传统类基建和新基建将共同发力,对钢铁需求形成较强支撑。

泰恩康(301263)今日披露,自11月 9 日披露回购方案以来,截至 11 月 30 日,公司累计回购支付资金总额为3898.69万元。11月6日发布回购方案的神马电力(603530)表示,截至11月30 日公司已支付的回购总金额为2546.64万元。此外,还有中伟股份、经纬恒润等上市公司透露,截至11月底,公司用于回购资金总额已超1亿元。

长城证券分析师汪毅等在研报中表示,本轮“回购潮”中有两个比较明显的特征。一是宣布回购计划的机构重仓股数量较多,二是宣布回购计划的央企国企数量较多。在市场仍未走出底部区间的情况下,这些重仓股以及央企国企宣布回购计划,不仅有助于稳定股价,更能起到传递积极信号、稳定市场并提振市场信心的作用。

校对:王朝全

责任编辑: 张骞爻
声明:证券时报力求信息真实、准确,文章提及内容仅供参考,不构成实质性投资建议,据此操作风险自担
下载"证券时报"官方APP,或关注官方微信公众号,即可随时了解股市动态,洞察政策信息,把握财富机会。
用户评论
登录后可以发言
网友评论仅供其表达个人看法,并不表明证券时报立场
发表评论
暂无评论
时报热榜
换一换
    热点视频
    换一换